GLAST/LAT > DAQ and FSW > FSW > "use" tree

MSG Package Overview


Purpose

The MSG package (in maintenance) contains routines that implement a systematic error-code generator. It supports the following functions:

MSG "use" summary (help)

Incoming nodes omitted: MSG is used by many packages.

Constituents

msg_mt D ?
msg_print D ?
msg_st D ?
test_msg_mt D ?
test_msg_st D ?

Other Links

Packet(s):
Project: SVC (Services)
Task(s): MSG
Used by: LCI, LCM, LDF, LFS, LHK, LIH, LIM, LMC, LPA, LRA, LSEC, LSEP, LSM, LTC, SCP, CTDB, LCBD, LCBT, SIB, LATC, LCFG, LEM, RIM, THS, EBC, PBC, SBC, EFC, GRBS, XFC, QCDM, QCFG, QLCM, QLIH, QLMC, QLRA, QLSW, QPD, QSD, ATT, CCSDS, CTS, DDT, FILE, IMM, ITC, LCS, MEM, MON, TRD, ZFS, FMX, SIIS
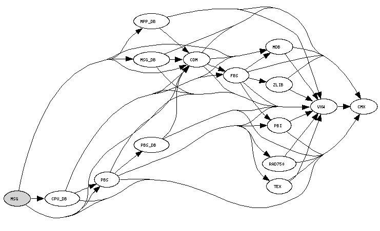
Uses: CDM, CMX, CPU_DB, MDB, MPP_DB, MSG_DB, PBS, VXW
Doxygen: V3-0-0, V3-0-1, V3-0-2, V3-0-3, V3-1-0, V3-1-1, dev, prod
LTX:
MSG by code: 0x7e8333a8, 0x7e8a9417, 0x7e8cd263, 0x7e943873, 0x7ea555db, 0x7ea5566b, 0x7eaa529b, 0x7eaa8f6b, 0x7eb29197, 0x7eb2c05b, 0x7eb2fc17, 0x7eb2fcbb, 0x7eb302ef, 0x7eba4d7f, 0x7eba5923, 0x7eba98ef, 0x7ebac47b, 0x7f0308bb, 0x7f0333a8, 0x7f094fbb, 0x7f0d2d6b, 0x7f143873, 0x7f21b0fb, 0x7f268bd7, 0x7f26ae38, 0x7f277a58, 0x7f277a8b, 0x7f277ab2, 0x7f277b19, 0x7f2a3073, 0x7f2a6073, 0x7f2b8363, 0x7f2ba0fb, 0x7f2e7873, 0x7f2ec073, 0x7f310e37, 0x7f326f2b, 0x7f3497a3
MSG by name: ALOCFAIL, ALOCFAIL, BADFLFMT, BADFLLEN, BADFLNAM, BADNPARM, BADQUAL, BADSTATE, BADTOKEN, CFGNTFND, DUPMSGID, DUPMSGNM, FILCLOSE, FILOPEN, FILWRITE, FINDFAIL, FORKFAIL, FPAGFAIL, FPAIFAIL, GAPBEGIN, GAPEND, MUALOCFL, OUTNTFND, PKT2FEW, PKT2SMAL, QULNEGAT, QULNOVAL, QULUNDEF, QULVALUD, SUCCESS, SUCCESS, TNM2LONG, UNIXEROR, UNIXGOOD, UNKNOWNE, UNKNOWNI, UNKNOWNS, UNKNOWNW
Author: Anthony P Waite
Manager: Anthony P Waite