GLAST/LAT > DAQ and FSW > FSW > "use" tree

DDT Package Overview


Purpose

The DDT package (in maintenance) contains routines that are specific to SUROM write.

DDT "use" summary (help)

Constituents

ddt D ?
ddt_scp D ?

Other Links

Packet(s): Write a file to SUROM (cmd_pkt write_file)
Project: SVC (Services)
Task(s):
Used by:
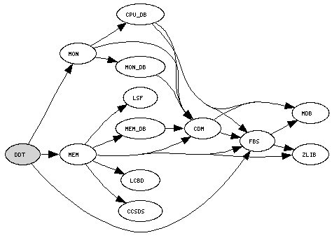
Uses: CMX, FBS, ITC, MEM, MON, MSG, PBS, VXW
Doxygen: V0-0-0, V1-0-0, V1-1-0, dev, prod
LTX:
MSG by code: 0x5a0006bb, 0x5a00245b, 0x5a00343b, 0x5a003607, 0x5a007832, 0x5a007836, 0x5a00d36f, 0x5a027913, 0x5a027b5e, 0x5a02a19c, 0x5a03287b, 0x5a0333a8, 0x5a059f6b, 0x5a09997b, 0x5a0a440b, 0x5a0a475e, 0x5a0a75db, 0x5a0a8fdb, 0x5a0a9417, 0x5a134deb, 0x5a253f6f, 0x5a25496e, 0x5a27ac93, 0x5a27b093, 0x5a288d1b, 0x5a289267, 0x5a2a529b, 0x5a33d95f, 0x5a33e15e, 0x5a33e46b
MSG by name: ALLOCMEM, BADTHS, BIND, BUSY, CCSDSHDR, CCSDSSUM, CLOCKGET, CLOCKSET, COMPARE, COMPINF, DBATMOD, FILCLOSE, FILEOF, FILHEAD, FILOPEN, FILREAD, FREE, INFO3, INFO4, NOWRITE, OBJDTRNC, OBJHTRNC, OBJINF, OBJLOC, PKTSHORT, SEND, SUCCESS, SYNTAX, WRITECHK, WRITEINF
Author: don_a_thePTRgroup.com
Manager: ?