GLAST/LAT > DAQ and FSW > FSW > "use" tree

LCS Package Overview


Purpose

The LCS package (in maintenance) provides the service layer between applications (high level tasks) and the LCB hardware driver. Written to the communications standard defined in package ITC, it allows application layer tasks to communicate across CPUs without understanding the hardware transport mechanism.

LCS "use" summary (help)

Constituents

lcs D ?
lcs_test D ?
lcs_verify D ?

Other Links

Packet(s):
Project: SVC (Services)
Task(s):
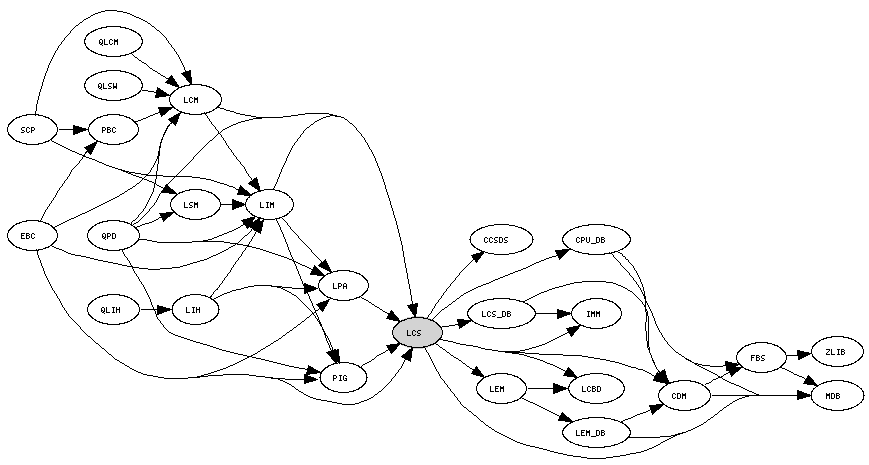
Used by: LCM, LIM, LPA, PIG, EBC, QPD
Uses: CCSDS, CDM, CMX, CPU_DB, IMM, ITC, LCBD, LCS_DB, LEM, MDB, MSG, PBS, VXW
Doxygen: V0-0-3, V0-0-4, V1-0-0, V1-1-0, V1-1-1, V1-2-0, V1-2-1, V1-3-0, V1-4-0, V1-4-1, V1-4-2, V1-5-0, V1-5-1, V1-5-2, V1-5-3, V1-5-4, V1-5-5, dev, prod
LTX:
MSG by code: 0x7c0076ab, 0x7c008617, 0x7c01e51b, 0x7c0222eb, 0x7c0227db, 0x7c023b3b, 0x7c02de5f, 0x7c0333a8, 0x7c036deb, 0x7c03c3bf, 0x7c03e013, 0x7c03edeb, 0x7c040e33, 0x7c04f8cf, 0x7c05dc73, 0x7c05e83b, 0x7c06b2bb, 0x7c06e03b, 0x7c06e39a, 0x7c076243, 0x7c07628b, 0x7c0763db, 0x7c0863bf, 0x7c0d2d33, 0x7c0d301e, 0x7c0d995f, 0x7c0e456f, 0x7c0e4727, 0x7c0e47ab, 0x7c0e49df, 0x7c0e49e7, 0x7c0e4b87, 0x7c0e4c33, 0x7c0e4d87, 0x7c0e4e07, 0x7c0e4e7b, 0x7c0e507f, 0x7c0e50eb, 0x7c0f8def, 0x7c0fb95b, 0x7c0fbcab, 0x7c0ffd27, 0x7c102177, 0x7c1047cb, 0x7c104b03, 0x7c104c33, 0x7c104ee9, 0x7c104fcf, 0x7c1050eb, 0x7c105107, 0x7c118def, 0x7c126933, 0x7c13997b, 0x7c143873, 0x7c17066f, 0x7c170e97, 0x7c179a57, 0x7c1ae697, 0x7c1afd13, 0x7c1b9acb, 0x7c1c20ba, 0x7c2b8363, 0x7c2e8ad7
MSG by name: ALOCFAIL, CTLSTAT, DSTALLOC, DSTBIND, DSTQUEUE, DSTRXERR, DSTSEND, GENERROR, INTPARAM, INTTASK, LCBBIND, LCBFAIL, LCBSUBMT, LCBTXERR, LCBWRTTO, MUALOCFL, NOTINIT, NOTSIUND, P2SHORT, REPLYCFG, REPLYFRK, REPLYOPC, RXCBEXST, RXNGNALO, RXNGNFPA, RXNGNFRG, RXNGNINI, RXNGNNOT, RXNGNORN, RXNGNOVR, RXNGNPID, RXNGNRST, RXNGNSEQ, RXNGNTID, RXNGNURN, RXPKTSEQ, RXSVCID, RXTSKINI, RXTSKPRT, SNCNODE, SNCTID, SUCCESS, SVCHNDL, SVCSTAT, TBDLTXCB, TBDNULL, TIMEOUT, TLMAPID, TLMBITS, TLMHEAD, TLMLEN, TXCBEXST, TXNGNADP, TXNGNBSY, TXNGNINI, TXNGNMEM, TXNGNPID, TXNGNPRX, TXNGNSIZ, TXQUEINI, TXSVCID, TXSVCMSK, TXSVCPGS
Author: Anthony P Waite
Manager: Anthony P Waite