GLAST/LAT > DAQ and FSW > FSW > "use" tree

FILE Package Overview


Purpose

The FILE package (in maintenance) contains routines that are specific to the file system. It supports the following functions:

FILE "use" summary (help)

Constituents

file_dump D ?
file_hdr_prefix D Prefix a LAT file header to an existing file.
file_hdr_show D Display a LAT file header that is attached to an existing file.
file_hdr_strip D ?
file_lcp D ?
file_open_test D ?
file_scp D ?
file_tools D A collection of VxWorks file and file system utilities.
file_unit_test D Unit test executable for FILE package.
file_upl D Manage LAT file-upload state machine.
file_upl_boot D Same as "file_upl", but intended for linking with PBC.
tffs_func_test D LAT TFFS/EEPROM file system nominal functional test.
tffs_overflow_test D LAT TFFS/EEPROM file system overflow error test.

Other Links

Packet(s): File Upload Cancel (cmd_pkt UploadCancel),
File Upload Commit (cmd_pkt UploadCommit),
File Upload Data (cmd_pkt UploadData),
File Upload Start (cmd_pkt UploadStart),
File Upload to EPU (cmd_pkt UploadEPU)
Project: SVC (Services)
Task(s): File/Object, File/Object
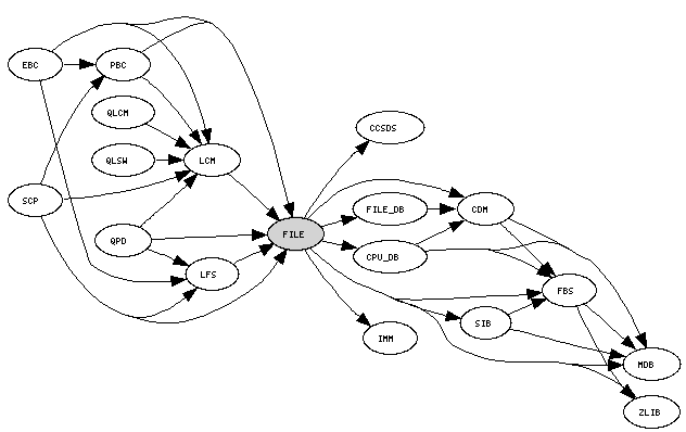
Used by: LCM, LFS, SCP, EBC, PBC, QPD
Uses: CCSDS, CDM, CLI, CMX, CPU_DB, FBS, FILE_DB, IMM, ITC, MDB, MSG, PBI, PBS, SIB, VXW, ZLIB
Doxygen: V3-7-3, V3-7-4, V3-7-5, V3-8-0, V3-8-1, V3-9-0, V3-9-1, V3-9-2, V3-9-3, V3-9-4, V3-10-0, V3-10-1, V3-10-2, V3-11-0, dev, prod
LTX:
MSG by code: 0x3c8333a8, 0x3c98f3bf, 0x3c9915cb, 0x3c991acb, 0x3c991b67, 0x3c991c5b, 0x3c991cfb, 0x3c991d6b, 0x3ca2f3b6, 0x3ca2f4ae, 0x3ca30e2e, 0x3ca318ea, 0x3d0333a8, 0x3d168bdf, 0x3d168ddb, 0x3d16902b, 0x3d16905b, 0x3d8333a8, 0x3d9923df, 0x3d99285b, 0x3dae8ad7, 0x3e0333a8, 0x3e04506b, 0x3e1138c3, 0x3e113d6f, 0x3e113fdf, 0x3e11411f, 0x3e11445b, 0x3e8333a8, 0x3e876e86, 0x3e93a3bf, 0x3e93a5db, 0x3e93adfb, 0x3e93bdaf, 0x3e93c417, 0x3e93c49b, 0x3e93c7df, 0x3e93cbcb, 0x3e93d3cf, 0x3e9dc8ea, 0x3eb7ace1, 0x3eb7ace9, 0x3eb7cbc9
MSG by name: EHDRCKSM, EHDRFORM, EHDRMEMA, EHDRPARM, ELCPCFGD, ELCPCLOS, ELCPDEST, ELCPMEMA, ELCPOPEN, ELCPREAD, ELCPSTAT, ELCPTFFS, ELCPWRIT, EPATMEMA, EPATPARM, ESYSCHK, ESYSDEVC, ESYSFRMT, ESYSMEMA, ESYSMONT, ESYSPARM, EUPLFCHK, EUPLFCOD, EUPLFHDR, EUPLFSIZ, EUPLPARM, EUPLPSIZ, EUPLSTAT, GENERROR, ILCPCOMM, ILCPEPU, IUPLCOMM, IUPLDATA, IUPLREST, IUPLSTAR, SUCCESS, SUCCESS, SUCCESS, SUCCESS, SUCCESS, WLCPCFGD, WLCPSYSC, WLCPSYSM
Author: Daniel Wood
Manager: Daniel Wood