GLAST/LAT > DAQ and FSW > FSW > "use" tree

MON Package Overview


Purpose

The MON package (in maintenance) contains functions and tasks that monitor and report the performance of the RAD750 CPU.

MON "use" summary (help)

Constituents

mon D ?
mon_unit_test D ?

Other Links

Packet(s):
Project: SVC (Services)
Task(s):
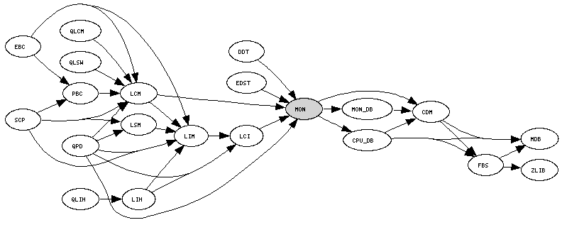
Used by: LCI, LCM, EDST, QPD, DDT
Uses: CDM, CMX, CPU_DB, MON_DB, MSG, PBS, VXW
Doxygen: V0-0-0, V0-1-0, V0-2-0, V0-3-0, dev, prod
LTX:
MSG by code: 0x59008116, 0x590094da, 0x59011337, 0x59013987, 0x5901cff7, 0x5902545e, 0x5902a987, 0x590333a8, 0x5905476f, 0x59059637, 0x59069717, 0x59091f6f, 0x59091feb, 0x5909249f, 0x590951e6, 0x59134d6f, 0x59134deb, 0x5913529f, 0x5925b76f, 0x592f1903, 0x59326f2b
MSG by name: ALLOCMEM, ALLOCMTX, ALLOCWUT, BADSTATE, DEFDB, DUMP1, DUMP128, DUMP32, FREEMEM, FREEMTX, FREEWUT, LOCKMTX, NOTRDY, NULLPTR, POLSLEEP, PRFRUN, SUCCESS, TSKJOIN, TSKSPAWN, TSTMANY, UNLCKMTX
Author: don_a_thePTRgroup.com
Manager: don_a_thePTRgroup.com