GLAST/LAT > DAQ and FSW > FSW > "use" tree

GRBS Package Overview


Purpose

The GRBS package (in maintenance) contains routines that are specific to GRB Detection Simulation.

GRBS "use" summary (help)

Constituents

grbs_epu D ?
grbs_siu D ?
grbs_test D ?

Other Links

Packet(s):
Project: PHY (Physics)
Task(s):
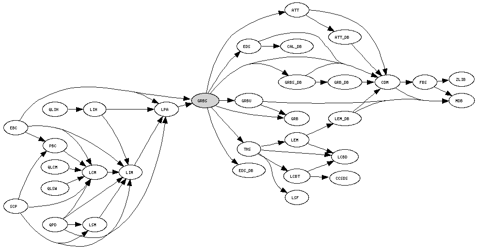
Used by: LPA, EBC
Uses: ATT, CDM, CMX, EDS, EDS_DB, GRB, GRBS_DB, GRBU, MSG, PBS, THS, VXW
Doxygen: V0-0-1, V0-0-2, V0-0-3, V0-1-0, V0-1-1, dev, prod
LTX:
MSG by code: 0x1b003ad7, 0x1b00a497, 0x1b02b997, 0x1b0333a8
MSG by name: CFGERR, ERROR, RUNERR, SUCCESS
Author: S.Maldonado
Manager: S.Maldonado