GLAST/LAT > DAQ and FSW > FSW > "use" tree

EFC Package Overview


Purpose

The EFC package (in maintenance) contains routines that are specific to event filter code.

EFC "use" summary (help)

Constituents

defc D ?
dfilter D ?
dgfc D ?
displaytest D ?
edmtest D ?
efc D ?
efcprint D ?
filter D ?
gamma_master D ?
gamma_normal D ?
geoprint D ?
gfc D ?
gfc_check D ?
iefc D ?
ifilter D ?
igfc D ?
l1trgchk D ?
splashtest D ?
tfcgeometryprint D ?
tkrremaptest D ?
tkrtrgformtest D ?
tolerances D ?

Other Links

Packet(s):
Project: PHY (Physics)
Task(s):
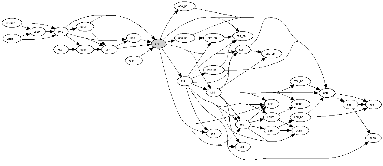
Used by: GRBP, XFC, DFI, QSP, QSSP
Uses: CDM, CMX, EDS, EDS_DB, EMP, GEO_DB, GFC_DB, IMM, ITC, LDT, LSE, LSF, MSG, PBI, PBS, THS, VXW
Doxygen: V1-1-2, V2-0-0, V3-0-0, V3-0-1, V4-0-2, V4-1-0, V4-1-1, V4-1-2, V4-2-0, V4-2-2, V4-3-0, dev, prod
LTX:
MSG by code:
MSG by name:
Author: J J Russell
Manager: J J Russell