GLAST/LAT > DAQ and FSW > FSW > "use" tree

LTC Package Overview


Purpose

The LTC package (in maintenance) provides the LAT thermal control mechanism. It reads temperatures from within the instrument, and on that basis, decides how much heat to dump. LTC runs as its own task.

LTC "use" summary (help)

Constituents

ltc D ?
ltc_dump D ?
ltc_scp D ?
ltct D ?

Other Links

Packet(s): LAT Thermal Control diagnostic telemetry (tlm_pkt DiagLTC),
LTC Control Start Processing (Internal) (cmd_pkt CntlProc),
LTC Control Start Readout (Internal) (cmd_pkt CntlStart),
LTC Task No-op (cmd_pkt Noop),
Restart and initialize Thermal Control (cmd_pkt ReStart),
Set LTC telemetry frequency, 0 is off. (cmd_pkt SetTlmFreq),
Set control parameters to new values. (cmd_pkt SetParam),
Set heater to always on, or off or automatic control. (cmd_pkt HtrOnOffCtl),
Set thermal control mode to active or passive. (cmd_pkt SetMode),
Start control (cmd_pkt Start),
Terminate Thermal Control processing (cmd_pkt Stop)
Project: APP (Applications)
Task(s): Thermal Control System
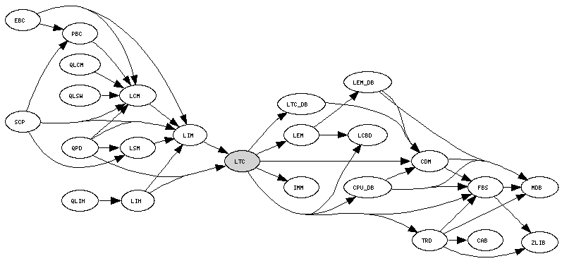
Used by: LIH, LIM, QPD
Uses: CDM, CLI, CMX, CPU_DB, FBS, IMM, ITC, LCBD, LEM, LTC_DB, MSG, PBS, TRD, VXW
Doxygen: V6-0-0, V6-0-1, V6-0-2, V6-0-3, V6-1-0, V6-2-0, V6-2-1, V6-2-2, V6-2-3, dev, prod
LTX:
MSG by code: 0x2d8006bb, 0x2d80343b, 0x2d804d13, 0x2d808a67, 0x2d808dcb, 0x2d80961a, 0x2d817f97, 0x2d8183e2, 0x2d8197ea, 0x2d81bede, 0x2d81c68b, 0x2d820ebb, 0x2d823c3b, 0x2d82576f, 0x2d826717, 0x2d82aa67, 0x2d82adcb, 0x2d8333a8, 0x2d85657d, 0x2d8591b7, 0x2d85d6ff, 0x2d85e697, 0x2d86c7e7, 0x2d873697, 0x2d8a8217, 0x2d8a878f, 0x2d8a89e7, 0x2d8a8ebb, 0x2d8abc3b, 0x2d8b98cf, 0x2d8bb935, 0x2d8e9edf, 0x2d8f5ef9, 0x2d934deb, 0x2d976c3b, 0x2d9acedf, 0x2d9b026b, 0x2d9b16eb, 0x2d9b429b, 0x2d9cfdaf, 0x2da18f2b, 0x2da2bd97, 0x2da63ceb, 0x2da63f5b, 0x2da6cf3f, 0x2da89267, 0x2da9fddb, 0x2daa0143, 0x2daa0c13, 0x2daa1c17, 0x2daa1e1b, 0x2daa245f, 0x2daa2717, 0x2daa70d7, 0x2dba76df, 0x2dbb0613
MSG by name: ALLOC, ALLOCMEM, BIND, CCSDSHDR, CMDALIGN, CMDBIND, CMDFPM, CMDHDR, CMDSEND, CNVTBLSZ, CRMEMERR, CTLSTATE, FILEALOC, FILECNFG, FILEFLT, FILELEN, FILEOPEN, FILEPATH, FILEREAD, FILETEMP, FILEVER, FILEVRFY, FLTCOEFF, FLTLEN, FLTRSIZE, FPAINIT, ILLCMD, INITERR, INITFKWT, ITCAAPID, ITCADDQ, ITCATTMM, ITCCRTSK, ITCSTART, LCBDBIND, LCBDOFF, LCBXERR, LTCDBFND, NULLLCB, RSTFORMT, RSTMODE, RSTSTART, SEND, SETACTV, SETPASS, SIBQUERY, STYPERR, SUCCESS, TLMBIND, TLMFPM, TLMHDR, TLMSEND, TRDCREAT, WUTCNCEL, WUTRSTRT, WUTSTRT
Author: Steven Mazzoni
Manager: D.L.Wood