GLAST/LAT > DAQ and FSW > FSW > "use" tree

MEM Package Overview


Purpose

The MEM package (in maintenance) contains routines that are specific to the Memory Dump/Load facility.

MEM "use" summary (help)

Constituents

mem D Implements the Memory Dump/Load facility.
mem_base D ?
mem_scp D ?
mem_unit_test D Unit test suite for MEM package.
memboot D Support for memory load and memory dump, under boot environment.

Other Links

Packet(s): EPU 0 Memory Dump Data to SSR (tlm_pkt LMEMSSR0DATA),
EPU 0 Memory Dump Data (tlm_pkt LMEMEPU0DATA),
EPU 1 Memory Dump Data to SSR (tlm_pkt LMEMSSR1DATA),
EPU 1 Memory Dump Data (tlm_pkt LMEMEPU1DATA),
EPU 2 Memory Dump Data to SSR (tlm_pkt LMEMSSR2DATA),
EPU 2 Memory Dump Data (tlm_pkt LMEMEPU2DATA),
Memory Data Dump (cmd_pkt LMEMDUMPMEM),
Memory Dump Cancel (cmd_pkt LMEMDUMPCANCEL),
Memory Dump Symbol Relative (cmd_pkt LMEMDUMPSYMREL),
Memory Pool Statistics Dump (tlm_pkt LMEMPOOLDATA),
Memory Pool Status Dump (cmd_pkt LMEMDUMPPOOL),
Memory Symbol Lookup (cmd_pkt LMEMDUMPSYMVAL),
Memory Write (cmd_pkt LMEMLOADMEM),
No-Op (cmd_pkt LMEMNOOP),
PCI Device Header Dump (cmd_pkt LMEMDUMPPCI),
PCI Device Header Write (cmd_pkt LMEMLOADPCI),
Processor Register Dump (cmd_pkt LMEMDUMPREG),
Processor Register Write (cmd_pkt LMEMLOADREG),
SIU Memory Dump Data to 1553 (tlm_pkt LMEMSIUDATA),
SIU Memory Dump Data to SSR (tlm_pkt LMEMSSRSDATA),
Send Next Dump Packet (cmd_pkt LMEMDUMPNEXT),
Symbol Value Dump (tlm_pkt LMEMSYMVAL)
Project: SVC (Services)
Task(s):
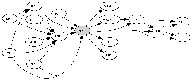
Used by: LCM, SCP, PBC, QPD, DDT
Uses: CCSDS, CDM, CMX, FBS, ITC, LCBD, LSF, MEM_DB, MSG, PBS, VXW, ZLIB
Doxygen: V3-1-0, V4-0-1, V5-0-0, V5-1-0, V5-2-0, V5-3-0, V5-4-0, V5-4-1, V5-5-0, V5-5-1, V5-6-0, V5-7-0, V5-7-1, V5-8-0, dev, prod
LTX:
MSG by code: 0x40001376, 0x40007832, 0x400094f6, 0x4000eefb, 0x40012d47, 0x40013987, 0x400254ba, 0x40032c43, 0x40032eef, 0x40033013, 0x400333a8, 0x4004abbf, 0x4004ba17, 0x4004e376, 0x4004f8cf, 0x4004ff33, 0x4005476f, 0x40057fd6, 0x40059637, 0x4005c39b, 0x4005c3bf, 0x4006b013, 0x40088d1b, 0x40089267, 0x40091f6f, 0x40091feb, 0x4009249f, 0x40096512, 0x40099ccf, 0x4009de97, 0x400cb2eb, 0x400cc1bb, 0x400cc493, 0x400fb5db, 0x4011b233, 0x4011ec33, 0x4012ed13, 0x40134d6f, 0x40134deb, 0x40134f7f, 0x4013529f, 0x4015fd7e, 0x4016efbb, 0x40174d13, 0x4017cdef, 0x401a9ebb, 0x401aab9b, 0x401aacef, 0x401abaef, 0x401abd03, 0x401abf2b, 0x401ac803, 0x401acc3b, 0x401af4df, 0x401afd13, 0x401c0d13, 0x401d6feb, 0x4021f8bb, 0x40225493, 0x40250ede, 0x4025b76f, 0x402e8ad7, 0x40326f2b, 0x4032a52f, 0x4032ad13, 0x4032d12f
MSG by name: ALLOCFPA, ALLOCMEM, ALLOCMTX, ALLOCWUT, BADACC, BADALLOC, BADAPID, BADATACH, BADCTX, BADDTACH, BADFUNC, BADMAP, BADPRAM, BADSTATE, CSDSFUNC, CSDSHDR, CSDSSUM, DBLINIT, DMPCANC, DMPEND, DMPSTART, DUMP8, EBADBIND, EBADDCTX, EBADDUMP, EBADLCTX, EBADLOAD, EBADMAP, EBADPOOL, EBADSEND, ECNTBAD, ECNTLONG, EDPALLOC, EDPSTAT, ELDALLOC, ELDSTAT, ELDTMO, ELOADTO, EMANYTST, EPKTSHRT, EQIALLOC, ESTATS, ESYMLKUP, ETBLFULL, ETESTCFG, EWTALLOC, EWTSTATE, FREEMEM, FREEMTX, FREEWUT, GENERROR, INFO3, INUSEMEM, LOCKMTX, NOCFGDAT, NOCFGDB, NORETRY, NOTIMPL, NOTINIT, NOTRDY, NULLPTR, OUTOFRNG, RETRY, SUCCESS, UNKNOWN, UNLCKMTX
Author: Donald May
Manager: Donald May