GLAST/LAT > DAQ and FSW > FSW > "use" tree

LATC Package Overview


Purpose

The LATC package (in maintenance) contains routines that are specific to LAT Configuration. It supports the following functions:

LATC "use" summary (help)

Constituents

LATC_map D ?
LATC_parser D ?
QLATC_compare D ?
QLATC_print D ?
QLATC_report D ?
latc D ?
latc_cmn D ?
latc_cmn_wb D ?
latc_host D ?
latc_host_wb D ?
latc_test_embd D ?
latc_test_host D ?
latc_wb D ?
reg_parser D ?
t_latc D ?
t_latcXML_generate D ?

Other Links

Packet(s): Returned LATC data (tlm_pkt LATCDATA)
Project: ICS (Instrument Configuration Services)
Task(s):
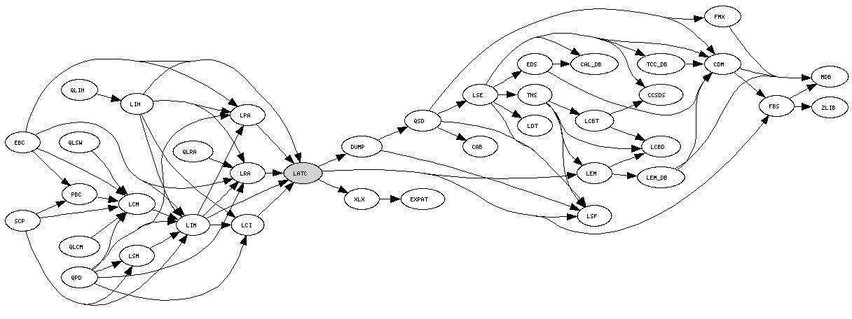
Used by: LCI, LIH, LIM, LPA, LRA, EBC
Uses: CMX, DUMP, FBS, ITC, LEM, LSF, MSG, PBS, VXW, XLX
Doxygen: V8-0-0, V8-0-1, V8-1-0, V9-0-0, V9-1-0, V9-1-1, V9-1-2, dev, prod
LTX:
MSG by code: 0x20002487, 0x20003dbb, 0x20005713, 0x2000578f, 0x2000765e, 0x200090bb, 0x2000aa12, 0x2000c997, 0x20011fbb, 0x20012d8f, 0x2001386f, 0x200145b9, 0x20014b27, 0x2001522f, 0x20015733, 0x20016093, 0x20022ca7, 0x20029e2e, 0x2002c3d7, 0x200326b7, 0x200327cb, 0x20032a97, 0x200333a8, 0x2003b1db, 0x20059f6b, 0x2005f5a7, 0x2005fd5a, 0x2008675b, 0x200a1fab, 0x200a64df, 0x200ad97b, 0x200b19df, 0x200bedc7, 0x200c9ddb, 0x200ca35b, 0x200ca7fb, 0x200caf27, 0x200cb4cf, 0x200cc1db, 0x200cf716, 0x20104b8d, 0x20136df9, 0x20141723, 0x20151c77, 0x2016c0a7, 0x2021f8bb, 0x20250c5b, 0x20288bb3, 0x202890a3, 0x202fa1bb, 0x2032948d, 0x2032ad13, 0x2032b0d7, 0x2032cf65, 0x2032d51f, 0x2032e2e5, 0x2032f29b, 0x203308ab, 0x20331017, 0x203310bb, 0x2033244b, 0x20332f6b, 0x203337ef, 0x2033471f, 0x2033e9a7, 0x2038ef9b
MSG by name: BADADDR, BADALIGN, BADALLOC, BADAPPLY, BADBCAST, BADCLOSE, BADDISCO, BADFIELD, BADFOPEN, BADFORM, BADINDEX, BADINIT, BADLAY, BADPARAM, BADREAD, BADREG, BADSIZE, BADSPLIT, BADSTR, BADTYPE, BADVALUE, BADWIDTH, BADWRITE, DIFFER, ENDOFILE, FAILAPPL, FAILDISC, FULLBUF, LATEDFLT, LAYDIF, LLRNG, LNGRNG, LSFREAD, MAPLESS, MIXDLRD, NOADDR, NOBUFFER, NOCPT, NODATA, NODESTIN, NOFUNC, NOIMPL, NOMAP, NOSPECAL, NOTSET, NOTVXW, NOWRITE, OUTOFRNG, OUTSIZE, OVERFLOW, PARITY, READFROM, READONLY, REPORT, RTRVDATA, RTRVMAP, SHORTBUF, SHTRNG, SUCCESS, SUMERR, TEMCR, VERSION, WRITETO, WRITONLY, XMLPARSE, XSRSTITM
Author: James E Swain
Manager: James E Swain