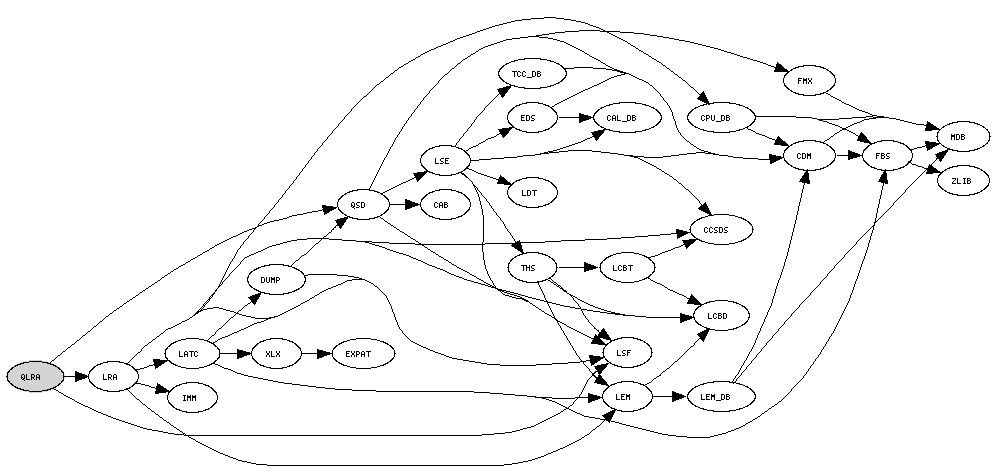
GLAST/LAT > DAQ and FSW > FSW > "use" tree

QLRA Package Overview


Purpose

The QLFS package contains routines that are specific to LAT Register Display.

QLRA "use" summary (help)

Constituents

qlra D ?
qlra_print D ?

Other Links

Packet(s):
Project: QSD (Unpack Datagrams)
Task(s):
Used by:
Uses: CMX, LRA, LSF, MSG, PBI, PBS, QSD
Doxygen: V0-0-0, V0-1-0, V0-1-1, V0-1-2, V0-1-3, V0-1-4, V0-1-5, V0-1-6, V0-1-7, V0-1-8, V0-1-9, V0-1-10, dev, prod
LTX:
MSG by code: 0x708333a8, 0x7083b4fb, 0x7083ccfb, 0x7083e897, 0x7084f7ab, 0x7084faef, 0x708704eb, 0x7087ab0f, 0x7088cad7, 0x7088dbab, 0x7088deef, 0x70890897, 0x708a63ef, 0x708fd3b9, 0x709e3d1f, 0x709ec8fb, 0x70a75ad7, 0x70b2df67, 0x70b3d95f
MSG by name: BADHEADR, ESRLENG, INSFMEM, INVBLOCK, INVCMPT, INVRWDTH, LONGDGM, LONGPKT, MSSGDGM, MSSGPKT, OPENERR, PKTSHORT, SEQERROR, SHORTPKT, SKIPPKTS, STATLENG, STATVRSN, SUCCESS, UNKERROR
Author: Owen H Saxton
Manager: Owen H Saxton