GLAST/LAT > DAQ and FSW > FSW > "use" tree

LHK Package Overview


Purpose

The LHK package (in maintenance) provides monitoring facilities that are orthogonal and asynchronous to the monitoring that is based on the contents of physics events being read from the instrument. This is much more fundamental monitoring (e.g., temperatures, voltages, currents). LHK runs its own task. It supports the following functions:

LHK "use" summary (help)

Constituents

lhk D ?

Other Links

Packet(s): AEM Environmental Monitor Packet 0 (tlm_pkt AemEnv0),
AEM environmental quantities for FREE boards 0-5 and the DAB (tlm_pkt AemEnv00),
AEM environmental quantities for FREE boards 6-11 and the DAB (tlm_pkt AemEnv01),
CTDB (1553) counters (tlm_pkt CtdbCounts),
Cancel a request for diagnostic packets (cmd_pkt CancelDiag),
Command Statistics Packet 0 (tlm_pkt CmdCnt0),
Command Statistics Packet 1 (tlm_pkt CmdCnt1),
Diagnostic AEM Environmental Monitor Packet 0 (tlm_pkt DiagAemEnv0),
Diagnostic AEM environmental quantities for FREE boards 0-5 an (tlm_pkt DiagAemEnv00),
Diagnostic AEM environmental quantities for FREE boards 6-11 a (tlm_pkt DiagAemEnv01),
Diagnostic CTDB (1553) counters (tlm_pkt DiagCtdbCounts),
Diagnostic Command Statistics Packet 0 (tlm_pkt DiagCmdCnt0),
Diagnostic Command Statistics Packet 1 (tlm_pkt DiagCmdCnt1),
Diagnostic EPU 0 Statistics (tlm_pkt DiagEpu0Stats),
Diagnostic EPU 1 Statistics (tlm_pkt DiagEpu1Stats),
Diagnostic EPU 2 Statistics (tlm_pkt DiagEpu2Stats),
Diagnostic EPU0 status packet (tlm_pkt DiagStatusEpu0),
Diagnostic EPU1 status packet (tlm_pkt DiagStatusEpu1),
Diagnostic EPU2 status packet (tlm_pkt DiagStatusEpu2),
Diagnostic GASU counter packet (both GEM and EBM) (tlm_pkt DiagGasuCounts),
Diagnostic ITC Configuration (tlm_pkt DiagItcCfg),
Diagnostic ITC/MSG configuration of tasks on EPU0 (tlm_pkt DiagTaskCfgEpu0),
Diagnostic ITC/MSG configuration of tasks on EPU1 (tlm_pkt DiagTaskCfgEpu1),
Diagnostic ITC/MSG configuration of tasks on EPU2 (tlm_pkt DiagTaskCfgEpu2),
Diagnostic ITC/MSG configuration of tasks on SIU (tlm_pkt DiagTaskCfgSiu),
Diagnostic LATC status packet (tlm_pkt DiagLatcStatus),
Diagnostic LIM status/summary packet (including LPA and LCI status) (tlm_pkt DiagLimStatus),
Diagnostic LPA filter configuration (based on first LPA_DB ins (tlm_pkt DiagLpaDb0Epu0),
Diagnostic LPA filter configuration (based on first LPA_DB ins (tlm_pkt DiagLpaDb0Epu1),
Diagnostic LPA filter configuration (based on first LPA_DB ins (tlm_pkt DiagLpaDb0Epu2),
Diagnostic LPA filter configuration (based on first LPA_DB ins (tlm_pkt DiagLpaDb0Siu),
Diagnostic Low-rate Science/LIM State Packet (tlm_pkt DiagLrs0),
Diagnostic Miscellaneous nearly static information (tlm_pkt DiagMiscSlow),
Diagnostic PDU Environmental Packet 0 (tlm_pkt DiagPduEnv0),
Diagnostic PDU Environmental Packet 1 (tlm_pkt DiagPduEnv1),
Diagnostic PDU Environmental Packet 2 (tlm_pkt DiagPduEnv2),
Diagnostic PDU Environmental Packet 3 (tlm_pkt DiagPduEnv3),
Diagnostic PDU Environmental Packet 4 (tlm_pkt DiagPduEnv4),
Diagnostic PDU Environmental Packet 5 (tlm_pkt DiagPduEnv5),
Diagnostic PDU Environmental Packet 6 (tlm_pkt DiagPduEnv6),
Diagnostic PDU Environmental Packet 7 (tlm_pkt DiagPduEnv7),
Diagnostic PIG configuration information (tlm_pkt DiagPigStatus),
Diagnostic SIU Statistics (tlm_pkt DiagSiuStats),
Diagnostic SIU status packet (tlm_pkt DiagStatusSiu),
Diagnostic TEM Power Packet 0 (tlm_pkt DiagTemEnvPwr0),
Diagnostic TEM Power Packet 1 (tlm_pkt DiagTemEnvPwr1),
Diagnostic TEM Power Packet 2 (tlm_pkt DiagTemEnvPwr2),
Diagnostic TEM Power Packet 3 (tlm_pkt DiagTemEnvPwr3),
Diagnostic TEM Power Packet 4 (tlm_pkt DiagTemEnvPwr4),
Diagnostic TEM Power Packet 5 (tlm_pkt DiagTemEnvPwr5),
Diagnostic TEM power ADCs for TEMs 0-3 (tlm_pkt DiagTemEnvPwr00),
Diagnostic TEM power ADCs for TEMs 12-15 (tlm_pkt DiagTemEnvPwr03),
Diagnostic TEM power ADCs for TEMs 4-7 (tlm_pkt DiagTemEnvPwr01),
Diagnostic TEM power ADCs for TEMs 8-11 (tlm_pkt DiagTemEnvPwr02),
Diagnostic TRC Top EPU 0 Monitor Packet (tlm_pkt DiagTopEpu0),
Diagnostic TRC Top EPU 1 Monitor Packet (tlm_pkt DiagTopEpu1),
Diagnostic TRC Top EPU 2 Monitor Packet (tlm_pkt DiagTopEpu2),
Diagnostic TRC Top SIU Monitor Packet (tlm_pkt DiagTopSiu),
Diagnostic Thermal Control Data Packet 0 (tlm_pkt DiagLtcData0),
Diagnostic Thermal Control Data Packet 1 (tlm_pkt DiagLtcData1),
Diagnostic Thermal Control Data Packet 2 (tlm_pkt DiagLtcData2),
Diagnostic Thermal Control Data Packet 3 (tlm_pkt DiagLtcData3),
EPU 0 Statistics (tlm_pkt Epu0Stats),
EPU 1 Statistics (tlm_pkt Epu1Stats),
EPU 2 Statistics (tlm_pkt Epu2Stats),
EPU0 status packet (tlm_pkt StatusEpu0),
EPU1 status packet (tlm_pkt StatusEpu1),
EPU2 status packet (tlm_pkt StatusEpu2),
GASU counter packet (both GEM and EBM) (tlm_pkt GasuCounts),
ITC Configuration (tlm_pkt ItcCfg),
ITC/MSG configuration of tasks on EPU0 (tlm_pkt TaskCfgEpu0),
ITC/MSG configuration of tasks on EPU1 (tlm_pkt TaskCfgEpu1),
ITC/MSG configuration of tasks on EPU2 (tlm_pkt TaskCfgEpu2),
ITC/MSG configuration of tasks on SIU (tlm_pkt TaskCfgSiu),
LATC status packet (tlm_pkt LatcStatus),
LHK No-Op Command (cmd_pkt Noop),
LIM status/summary packet (including LPA and LCI status) (tlm_pkt LimStatus),
LPA filter configuration (based on first LPA_DB instance) (EPU (tlm_pkt LpaDb0Epu0),
LPA filter configuration (based on first LPA_DB instance) (EPU (tlm_pkt LpaDb0Epu1),
LPA filter configuration (based on first LPA_DB instance) (EPU (tlm_pkt LpaDb0Epu2),
LPA filter configuration (based on first LPA_DB instance) (SIU (tlm_pkt LpaDb0Siu),
Low-rate Science/LIM State Packet (tlm_pkt Lrs0),
Miscellaneous nearly static information (tlm_pkt MiscSlow),
PDU Environmental Packet 0 (tlm_pkt PduEnv0),
PDU Environmental Packet 1 (tlm_pkt PduEnv1),
PDU Environmental Packet 2 (tlm_pkt PduEnv2),
PDU Environmental Packet 3 (tlm_pkt PduEnv3),
PDU Environmental Packet 4 (tlm_pkt PduEnv4),
PDU Environmental Packet 5 (tlm_pkt PduEnv5),
PDU Environmental Packet 6 (tlm_pkt PduEnv6),
PDU Environmental Packet 7 (tlm_pkt PduEnv7),
PIG configuration information (tlm_pkt PigStatus),
Request a Housekeeping Diagnostic Packet (cmd_pkt ReqDiagPacket),
Request a new housekeeping schedule by CDM instance number (cmd_pkt NewSchedInst),
Request a new housekeeping schedule by file ID (cmd_pkt NewSchedFile),
SIU Statistics (tlm_pkt SiuStats),
SIU status packet (tlm_pkt StatusSiu),
Stop Diagnostic Sample (cmd_pkt StopDiag),
System Reset (cmd_pkt SysReset),
TEM Power Packet 0 (tlm_pkt TemEnvPwr0),
TEM Power Packet 1 (tlm_pkt TemEnvPwr1),
TEM Power Packet 2 (tlm_pkt TemEnvPwr2),
TEM Power Packet 3 (tlm_pkt TemEnvPwr3),
TEM Power Packet 4 (tlm_pkt TemEnvPwr4),
TEM Power Packet 5 (tlm_pkt TemEnvPwr5),
TEM power ADCs for TEMs 0-3 (tlm_pkt TemEnvPwr00),
TEM power ADCs for TEMs 12-15 (tlm_pkt TemEnvPwr03),
TEM power ADCs for TEMs 4-7 (tlm_pkt TemEnvPwr01),
TEM power ADCs for TEMs 8-11 (tlm_pkt TemEnvPwr02),
TEM temperature ADCs for TEMs 0-1 (tlm_pkt DiagTemEnvTemp0),
TEM temperature ADCs for TEMs 0-1 (tlm_pkt TemEnvTemp0),
TEM temperature ADCs for TEMs 2-3 (tlm_pkt DiagTemEnvTemp1),
TEM temperature ADCs for TEMs 2-3 (tlm_pkt TemEnvTemp1),
TEM temperature ADCs for TEMs 4-5 (tlm_pkt DiagTemEnvTemp2),
TEM temperature ADCs for TEMs 4-5 (tlm_pkt TemEnvTemp2),
TEM temperature ADCs for TEMs 6-7 (tlm_pkt DiagTemEnvTemp3),
TEM temperature ADCs for TEMs 6-7 (tlm_pkt TemEnvTemp3),
TEM temperature ADCs for TEMs 8-9 (tlm_pkt DiagTemEnvTemp4),
TEM temperature ADCs for TEMs 8-9 (tlm_pkt TemEnvTemp4),
TEM temperature ADCs for TEMs A-B (tlm_pkt DiagTemEnvTemp5),
TEM temperature ADCs for TEMs A-B (tlm_pkt TemEnvTemp5),
TEM temperature ADCs for TEMs C-D (tlm_pkt DiagTemEnvTemp6),
TEM temperature ADCs for TEMs C-D (tlm_pkt TemEnvTemp6),
TEM temperature ADCs for TEMs E-F (tlm_pkt DiagTemEnvTemp7),
TEM temperature ADCs for TEMs E-F (tlm_pkt TemEnvTemp7),
TRC Top EPU 0 Monitor Packet (tlm_pkt TopEpu0),
TRC Top EPU 1 Monitor Packet (tlm_pkt TopEpu1),
TRC Top EPU 2 Monitor Packet (tlm_pkt TopEpu2),
TRC Top SIU Monitor Packet (tlm_pkt TopSiu),
Thermal Control Data Packet 0 (tlm_pkt LtcData0),
Thermal Control Data Packet 1 (tlm_pkt LtcData1),
Thermal Control Data Packet 2 (tlm_pkt LtcData2),
Thermal Control Data Packet 3 (tlm_pkt LtcData3)
Project: APP (Applications)
Task(s): Housekeeping, Housekeeping, Watchdog, Watchdog
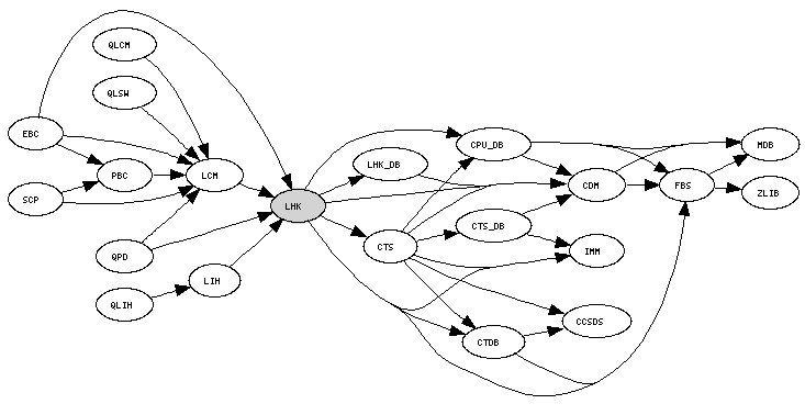
Used by: LCM, LIH, EBC, QPD
Uses: CDM, CMX, CPU_DB, CTDB, CTS, FBS, IMM, ITC, LHK_DB, MSG, PBS, VXW
Doxygen: V11-4-2, V11-4-3, V12-0-0, V12-0-3, V12-0-4, V12-1-0, V12-1-1, V12-1-2, V12-2-0, V12-2-1, V12-2-2, V12-2-3, dev, prod
LTX:
MSG by code: 0x1880670b, 0x18807c6d, 0x188082f3, 0x1880bdae, 0x18816d6d, 0x188173f1, 0x18817545, 0x1881a757, 0x1881b34f, 0x1881b4cf, 0x1881ccee, 0x18824ade, 0x18826d72, 0x18827332, 0x1882a997, 0x1882fb6f, 0x1883035f, 0x1883056f, 0x188308cf, 0x1883334f, 0x188333a8, 0x188334cf, 0x1883b89b, 0x1883dccf, 0x1884f8cf, 0x18858ca7, 0x188598ee, 0x1885d6fd, 0x1887a651, 0x1887fbf6, 0x1888d049, 0x1888d07b, 0x1888d10b, 0x1889fc13, 0x188a248b, 0x188aa321, 0x188ab5d6, 0x188adbbe, 0x188ade51, 0x188af4cf, 0x188b01fb, 0x188b98cf, 0x188caf5f, 0x188d08cf, 0x188d15d9, 0x188e9e67, 0x188ec027, 0x188ec919, 0x188ec9e7, 0x188ecc27, 0x18934d6f, 0x18934deb, 0x189350a3, 0x189350ef, 0x1893529f, 0x18959212, 0x189afc9b, 0x189afd3f, 0x18a19be2, 0x18a19be3, 0x18a19ebb, 0x18a1a35b, 0x18a33c2b, 0x18a341a3, 0x18aa302b, 0x18ac6e33, 0x18ae77f7, 0x18ae8ad7, 0x18b26f2b, 0x18b330ab
MSG by name: ALLOCBLP, ALLOCMEM, ALLOCMTX, ALLOCPKT, ALLOCWUT, APIDNDIA, APIDNHSK, BADAIDX, BADPKTID, BADSTATE, CCBPROC, CFGFILE, CFGINIT, CFGSTAT, CMDEXEC, CTDBCBFL, CTDBFPE, CTDBFPS, CTDBFQE, CTDBMISS, DATPROC, DEFATTR, DGCMPL, DGCNCL, DGSTRT, DIAGSEND, DIAGSTAL, DIAGSTAL, DIAGTIME, FAILURE, FORKMISS, FPAINIT, FPAUSRIN, GENERROR, INITST, LCBDOFF, LCBDON, LCBEXC, LCBRST, MEMALOC, NOCANCEL, NOTINIT, NULLPKT, NULLRTN, PARMNULL, PIDCNF, PIDGET, PIDSET, PKTFORM, PKTINIT, PRMERR, PRMINFO, RCFGST, REDLIM, SCHINIT, SLVEXC, SLVRST, STARTTSK, SUCCESS, SYSEXIT, SYSINIT, TBLINIT, TSKEXIT, TSKINIT, TSKSPWN, WUTCNER, WUTFPER, WUTFPRS, WUTFQER, WUTRSER
Author: Sergio Maldonado
Manager: Anthony P Waite