GLAST/LAT > DAQ and FSW > FSW > "use" tree

CTDB Package Overview


Purpose

The CTDB package (in maintenance) contains routines that are specific to the Command and Telemetry Data Bus. It supports the following functions:

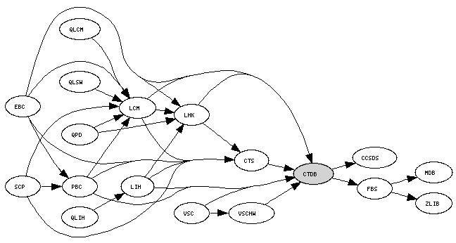
CTDB "use" summary (help)

Constituents

co1553_bc D Bus-controller protocol library for 1553 bus.
co1553_bc_sim D Bus-controller simulator for 1553 bus.
co1553_rt D Remote terminal protocol library for 1553 bus.
co1553_rt_sim D Remote terminal simulator for 1553 bus.
ctdb_bc_test_sim D Test application for 1553 bus controller simulator.
ctdb_bc_test_sumt D Test application for Summit 1553 bus controller driver.
ctdb_com_test_intr D Function definitions for 1553 RT communications test application for interrupt-mode drivers.
ctdb_com_test_poll D Function definitions for 1553 RT link test application for polled-mode drivers.
ctdb_link_test_intr D Function definitions for 1553 RT link test application for interrupt-mode drivers.
ctdb_link_test_poll D Function definitions for 1553 RT link test application for polled-mode drivers.
ctdb_rt_test_sim D Test application for 1553 remote terminal simulator.
ctdb_rt_test_sumt D Test application for Summit 1553 remote terminal driver.
ctdb_unit_test D Unit test executable for CTDB package.
sumt_bc_pmc1553 D Summit bus-controller driver, PMC1553 board.
sumt_bc_sib D Summit bus controller driver, SIB board.
sumt_rt_pmc1553 D Summit interrupt-mode remote terminal driver, PMC1553 board.
sumt_rt_poll_pmc1553 D Summit polled-mode remote terminal driver, PMC1553 board.
sumt_rt_poll_sib D Summit polled-mode remote terminal driver, SIB board.
sumt_rt_poll_sib_boot D Same as "sumt_rt_poll_sib", but intended for linking with PBC.
sumt_rt_poll_test D Test application for Summit 1553 polled-mode remote terminal driver.
sumt_rt_sib D Summit interrupt-mode remote terminal driver, SIB board.
vsbc_bc_pmc1553 D ?
vsbc_bc_test_sumt D ?

Other Links

Packet(s): CTDB 1553 RT Driver Diagnostics (tlm_pkt LCTDBRTDIAG)
Project: DRV (Drivers)
Task(s):
Used by: LCM, LHK, LIH, EBC, PBC, CTS, VSC, VSCHW
Uses: CCSDS, CLI, CMX, FBS, MSG, PBS, VXW
Doxygen: V5-0-0, V5-0-1, V5-1-0, V5-2-0, V5-2-1, V5-2-2, V5-3-1, V5-4-0, V5-5-0, V5-5-1, V5-5-2, V5-5-3, V5-5-4, dev, prod
LTX:
MSG by code: 0x3a02de5c, 0x3a0333a8, 0x3a05531b, 0x3a0559d3, 0x3a055bbb, 0x3a0585cb, 0x3a058e8b, 0x3a05915b, 0x3a0e85c9, 0x3a15479b, 0x3a154b87, 0x3a15661b, 0x3a1567df, 0x3a156c5b, 0x3a1619cf, 0x3a161cef, 0x3a162ccf, 0x3a1633ff, 0x3a1643bf, 0x3a16454f, 0x3a1af75b, 0x3a1b0873, 0x3a1b15db, 0x3a20200e, 0x3a2043d2, 0x3a3a43bd
MSG by name: EDEVBITF, EDEVBUS, EDEVCMD, EDEVDMAF, EDEVINIT, EDEVREG, EDEVSYSF, EDEVTAPF, EDEVWRPF, EDRVBRD, EDRVCNFG, EDRVMEMA, EDRVOBJ, EDRVPARM, EDRVSYS, EDRVTASK, EDRVTIMO, EPKTDROP, EPKTFORM, EPKTSIZE, IDEVSWIT, IDEVWRAP, SUCCESS, TIMEOUT, WDEVBITF, WDEVREG
Author: Daniel Wood
Manager: Daniel Wood