Purpose
The QCFG package (in maintenance) contains routines that are specific to Query configuration functions.
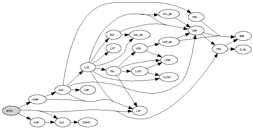
QCFG "use" summary
(help)
Constituents
| cmp_bin |
D |
? |
generate_xml |
D |
? |
qcfg |
D |
? |
qcfg_cmp_lsd |
D |
? |
qcfg_compare |
D |
? |
qcfg_map |
D |
? |
qcfg_parse |
D |
? |
qcfg_print |
D |
? |
qcfg_report |
D |
? |
qcfg_rpt_map |
D |
? |
Other Links
| Packet(s): |
|
| Project: |
QSD (Unpack Datagrams)
|
| Task(s): |
|
| Used by: |
|
| Uses: |
CMX,
DUMP,
FBS,
LSF,
MSG,
RIM,
XLX
|
| Doxygen: |
V0-0-1,
V0-0-2,
V0-0-3,
V1-0-0,
V1-0-1,
V1-0-2,
V1-0-3,
V1-0-4,
V1-0-5,
V1-1-0,
V1-1-1,
dev,
prod
|
| LTX: |
|
| MSG by code: |
0x2301c2a3,
0x23027073,
0x230333a8,
0x2305a1d9,
0x2306f0df,
0x23079857,
0x2309d073,
0x230a244b,
0x230a3873,
0x230c9ddb,
0x23101f57,
0x23152673,
0x23156173,
0x2315a933,
0x2315b1fb,
0x23160073,
0x231c12ab,
0x231c9c73,
0x2323b95f,
0x2324f42b,
0x23251213,
0x23251357,
0x232519cf,
0x23251b6b,
0x2326c95f,
0x23275567,
0x232a00df,
0x23316673,
0x2332a05b,
0x2332ad13,
0x2332f29b,
0x23331017,
0x23331497,
0x23331e97,
0x23332f6b,
0x2337995f,
0x2338ef9b,
0x2338ff97
|
| MSG by name: |
BADALLOC,
BADCLOSE,
BADFOPEN,
BADMVRSN,
BADREAD,
BADTYPNM,
BADVERSN,
BADWRITE,
BUFSHORT,
CTBSHORT,
DGMFAIL,
DGMSHORT,
DUPLCFGS,
DUPLFILT,
DUPLIGNR,
DUPLOUTP,
DUPLSTEM,
EOFREAD,
EXPNFAIL,
FILESHRT,
INSFDGMS,
INVNMBR,
MAPFAIL,
MAPNONE,
NOCFGFIL,
NODGFILE,
NOINPFIL,
NOMATCHC,
NOOUTFIL,
RECDOFL,
RECDSHRT,
RIMFAIL,
SUCCESS,
TYPEUNKN,
UNXRIMER,
XMLPARSE,
XMLVLERR,
XSINPFIL
|
| Author: |
James E Swain
|
| Manager: |
J J Russell
|
|