Purpose
The LSEC package (in maintenance) contains routines that are specific to the LAT Science Event Calibration.
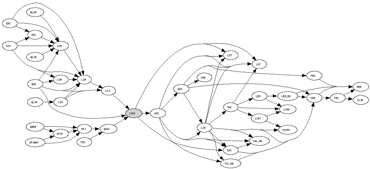
LSEC "use" summary
(help)
Constituents
| LSEC_test |
D |
? |
lsec |
D |
? |
lsec_test |
D |
? |
lsec_wb |
D |
? |
Other Links
| Packet(s): |
|
| Project: |
APP (Applications)
|
| Task(s): |
|
| Used by: |
LCI,
QPD,
QSEC
|
| Uses: |
CMX,
EDS,
LDT,
LSF,
MSG,
PBS,
QSE
|
| Doxygen: |
V3-0-3,
V4-0-0,
V4-0-1,
V4-0-2,
V4-0-3,
V5-0-0,
V5-0-1,
V6-0-0,
V6-1-0,
dev,
prod
|
| LTX: |
|
| MSG by code: |
0x48800f2b,
0x48800ffb,
0x488052b7,
0x4880765e,
0x488091db,
0x4880a693,
0x4880a863,
0x4880b017,
0x4880bf97,
0x4880de2b,
0x4880edd7,
0x48821ce7,
0x48823a97,
0x48825213,
0x4882535b,
0x4882a033,
0x4882aaeb,
0x4882c0fb,
0x4882c29b,
0x4882ff6b,
0x488333a8,
0x48838097,
0x488405db,
0x4884a14f,
0x4884f617,
0x4884f73b,
0x4886f70b,
0x48874073,
0x48884873,
0x48885833,
0x48891813,
0x48891c33,
0x48891c4f,
0x48897d4f,
0x4889ef1f,
0x488bedc7,
0x488ca35b,
0x488ebb4f,
0x48909873,
0x48936dfb,
0x4899cce3,
0x489e3cdb,
0x489e3d1b,
0x48a1450f,
0x48a4ef5b,
0x48a740cf,
0x48a7dad7,
0x48a9fb4f,
0x48b2ad5f,
0x48ba7edf,
0x48bae287,
0x48bb0073,
0x48bb1873
|
| MSG by name: |
ABORTED,
ATTRIBS,
AWEFAIL,
BADELMNT,
BADSIZE,
CANCEL,
CLLFULL,
CLLUEXP,
CNTERR,
CPRMEM,
CSTFULL,
DATALENM,
DATALENZ,
DGMFLUSH,
ENDOFILE,
ERROREVT,
EVTFATAL,
FCLOSE,
FINAL,
FOPEN,
FREAD,
FREEEVT,
FWRITE,
HISTEMPT,
LATCFAIL,
LOSTEVT,
MEMERROR,
NOLCB,
NOTABLE,
NOTEVEN,
OVERSIZE,
PERIOD,
PROTOEVT,
QITEM,
RAWOVER,
RCNCAP,
RCNFULL,
RCSSIZE,
RCVERR,
REPORT,
SEMCFAIL,
STATE,
SUCCESS,
SYMOOR,
TYPE,
UNEXEVT,
UNKCONT,
VERSION,
WUTCFAIL,
WUTDFAIL,
WUTEXPIR,
WUTSTART,
XFRERR
|
| Author: |
<jswain_a_slac.stanford.edu>
|
| Manager: |
<russell_a_slac.stanford.edu>
|
|