GLAST/LAT > DAQ and FSW > FSW > Index by Name within Package

AemEnv01 (573/0x23D) - Telemetry Packet


"AEM environmental quantities for FREE boards 6-11 and the DAB" (APP/LHK)

View Options: (help)

Context:

Description:

    AEM environmental quantities for FREE boards 6-11 and the DAB

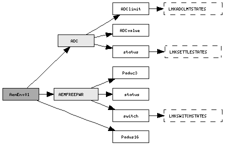
Layout:  (show detail; help)

AEM environmental quantities for FREE boards 6-11 and the DAB (AemEnv01)
Telemetry Packet Format
0x 0 1 2 3 4 5 6 7 8 9 10 11 12 13 14 15
000 Version=0 T=0 SH APID=0x23D
002 SF Sequence Count
004 Packet Length=109
006 Timestamp
00E Padus16 rsv
010 Padus16 spare0
012 AEMFREEPWR freepwr
014 ADC free[0-27]
04C Padus16 spare1[0-19]

Fields:

      Attribute(s):  

      Brief:  "An ADC result"

      Instance(s):  free

      A compound of ADC readout and limit evaluation

      Attribute(s):  

      Brief:  "AEM FREE board power state register"

      Instance(s):  freepwr

      Contains the state of the FREE board power switches in the AEM.

      Attribute(s):  

      Brief:  "Explicit 16 bit pad in unsigned short"

      Instance(s):  rsv, spare0, spare1

      Explicit 16 bit pad in unsigned short