GLAST/LAT > DAQ and FSW > FSW > Index by Name within Package

StatusEpu0 (577/0x241) - Telemetry Packet


"EPU0 status packet" (APP/LHK)

View Options: (help)

Context:

Description:

    Contains: EPU0 CPU hardware error statistics (PCI errors, correctable and uncorrectable memory errors), CPU junction temperature, memory scrubbing status, file statistics, and memory statistics.

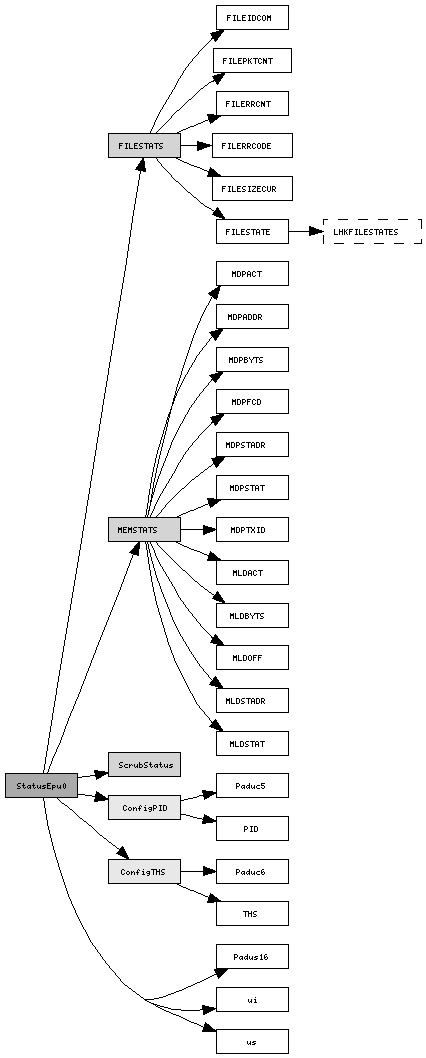
Layout:  (show detail; help)

EPU0 status packet (StatusEpu0)
Telemetry Packet Format
0x 0 1 2 3 4 5 6 7 8 9 10 11 12 13 14 15
000 Version=0 T=0 SH APID=0x241
002 SF Sequence Count
004 Packet Length=109
006 Timestamp
00E Padus16 rsv
010 ui uptime
014 us pci
016 us cme
018 us ume
01A us jt
01C ScrubStatus scrub
028 ConfigPID pid ConfigTHS ths
02A Padus16 spare1
02C FILESTATS fil
044 MEMSTATS mem

Fields:

      Attribute(s):  

      Brief:  "Structure to capture rad750 input PID states"

      Instance(s):  pid

      Structure to capture rad750 input PID states

      Attribute(s):  

      Brief:  "Structure to capture the THS imulation bits"

      Instance(s):  ths

      Structure to capture the THS imulation bits

      Attribute(s):  

      Brief:  "FILE Upload Statistics"

      Instance(s):  fil

      Describes the FILE upload current state.

      Attribute(s):  

      Brief:  "MEM Statistics"

      Instance(s):  mem

      Contains statistics for the MEM task.

      Attribute(s):  

      Brief:  "Explicit 16 bit pad in unsigned short"

      Instance(s):  rsv, spare1

      Explicit 16 bit pad in unsigned short

      Attribute(s):  

      Brief:  "Status of the memory scrubbing subsystem"

      Instance(s):  scrub

      Status of the memory scrubbing subsystem

      Attribute(s):  

      Brief:  "Unsigned int"

      Instance(s):  uptime

      Unsigned int

      Attribute(s):  

      Brief:  "Unsigned short"

      Instance(s):  cme, jt, pci, ume

      Unsigned short