GLAST/LAT > DAQ and FSW > FSW > Index by Name within Package

LimStatus (593/0x251) - Telemetry Packet


"LIM status/summary packet (including LPA and LCI status)" (APP/LHK)

View Options: (help)

Context:

Description:

    LIM status/summary packet (including LPA and LCI status)

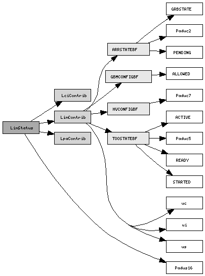
Layout:  (show detail; help)

LIM status/summary packet (including LPA and LCI status) (LimStatus)
Telemetry Packet Format
0x 0 1 2 3 4 5 6 7 8 9 10 11 12 13 14 15
000 Version=0 T=0 SH APID=0x251
002 SF Sequence Count
004 Packet Length=109
006 Timestamp
00E Padus16 rsv
010 LimContrib lim
02C LpaContrib lpa
050 LciContrib lci

Fields:

      Attribute(s):  

      Brief:  "LCI's contribution to the LIM status packet"

      Instance(s):  lci

      LCI's contribution to the LIM status packet

      Attribute(s):  

      Brief:  "LIM's contribution to the LIM status packet"

      Instance(s):  lim

      LIM's contribution to the LIM status packet

      Attribute(s):  

      Brief:  "LPA's contribution to the LIM status packet"

      Instance(s):  lpa

      LPA's contribution to the LIM status packet

      Attribute(s):  

      Brief:  "Explicit 16 bit pad in unsigned short"

      Instance(s):  rsv

      Explicit 16 bit pad in unsigned short