GLAST/LAT > DAQ and FSW > FSW > Index by Name within Package

DiagPigStatus (692/0x2B4) - Telemetry Packet


"Diagnostic PIG configuration information" (APP/LHK)

View Options: (help)

Context:

Description:

    Diagnostic PIG configuration information, derived from the SIB power control register, three CRU registers (including PPS and GBM selectors), and 8 EBM registers (including SSR selector)

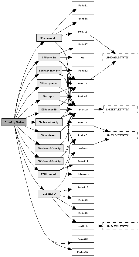
Layout:  (show detail; help)

Diagnostic PIG configuration information (DiagPigStatus)
Telemetry Packet Format
0x 0 1 2 3 4 5 6 7 8 9 10 11 12 13 14 15
000 Version=0 T=0 SH APID=0x2B4
002 SF Sequence Count
004 Packet Length=109
006 Timestamp
00E Padus16 rsv
010 SIBconfig SIBconfig
014 CRUconfig CRUconfig
018 CRUcommand CRUcommand
01C CRUresponse CRUresponse
020 EBMbackConfig EBMbackConfig
024 EBMfrontAConfig EBMfrontAConfig
028 EBMfrontBConfig EBMfrontBConfig
02C EBMaddress EBMaddress
030 EBMinput EBMinput
034 EBMcontrib EBMcontrib
038 EBMdestination EBMdestination
03C EBMtimeout EBMtimeout
040 Padui32 spare0[0-12]

Fields:

      Attribute(s):  

      Brief:  "Contents of the CRU command enable register"

      Instance(s):  CRUcommand

      Contents of the CRU command enable register

      Attribute(s):  

      Brief:  "Configuration bits read from the CRU"

      Instance(s):  CRUconfig

      Contents of the CRU configuration register

      Attribute(s):  

      Brief:  "Contents of the CRU response enable register"

      Instance(s):  CRUresponse

      Contents of the CRU response enable register

      Attribute(s):  

      Brief:  "Contents of the EBM address register"

      Instance(s):  EBMaddress

      Contents of the EBM address register

      Attribute(s):  

      Brief:  "Contents of the EBM back-end configuration register"

      Instance(s):  EBMbackConfig

      Contents of the EBM back-end configuration register

      Attribute(s):  

      Brief:  "Contents of the EBM contributors register"

      Instance(s):  EBMcontrib

      Contents of the EBM contributors register

      Attribute(s):  

      Brief:  "Contents of the EBM destination enable register"

      Instance(s):  EBMdestination

      Contents of the EBM destination enable register

      Attribute(s):  

      Brief:  "Contents of the EBM front-end A configuration register"

      Instance(s):  EBMfrontAConfig

      Contents of the EBM front-end A configuration register

      Attribute(s):  

      Brief:  "Contents of the EBM front-end B configuration register"

      Instance(s):  EBMfrontBConfig

      Contents of the EBM front-end B configuration register

      Attribute(s):  

      Brief:  "Contents of the EBM input enable register"

      Instance(s):  EBMinput

      Contents of the EBM input enable register

      Attribute(s):  

      Brief:  "Contents of the EBM timeout register"

      Instance(s):  EBMtimeout

      Contents of the EBM timeout register

      Attribute(s):  

      Brief:  "Explicit 32 bit pad in unsigned int"

      Instance(s):  spare0

      Explicit 32 bit pad in unsigned int

      Attribute(s):  

      Brief:  "Explicit 16 bit pad in unsigned short"

      Instance(s):  rsv

      Explicit 16 bit pad in unsigned short

      Attribute(s):  

      Brief:  "Power configuration bits from the SIB"

      Instance(s):  SIBconfig

      Power configuration bits from the SIB