GLAST/LAT > DAQ and FSW > FSW > "use" tree

CLI Package Overview


Purpose

The CLI package (in maintenance) is a general purpose tool that allows a developer to define and use a command-line interface. CLI provides the facilities to define the command line syntax and then use that syntax to validate and process commands that are typed at the command line. CLI is loosely based on the CLI/CLD facilities in VMS. It supports the following functions:

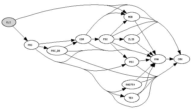
CLI "use" summary (help)

Incoming nodes omitted: CLI is used by many packages.

Constituents

TV D ?
cli D ?

Other Links

Packet(s):
Project: SYS (Systemish)
Task(s):
Used by: LFS, LMC, LSM, LTC, SCP, CTDB, PBC, SBC, QCDM, QLIH, QLSW, CCSDS, FILE, ADCSIM, FMX
Uses: CMX, MDB, PBS
Doxygen: V0-0-3, V0-0-4, V0-0-5, V0-0-6, V0-0-7, V0-1-0, V0-1-1, dev, prod
LTX:
MSG by code: 0x78805562, 0x788064d6, 0x7880a3de, 0x7881aa5e, 0x78830cbb, 0x78831e33, 0x78832b9f, 0x788333a8, 0x78834517, 0x78834a33, 0x78834a7b, 0x78834ab7, 0x7884d90a, 0x7884ee2e, 0x7887a262, 0x788a4e5e, 0x788b19f3, 0x788b1ecf, 0x788c1517, 0x788c1a33, 0x788c1a7b, 0x788c1ab7, 0x788c322f, 0x788c84d7, 0x788c9e2f, 0x788cae33, 0x788cc45b, 0x788d1efb, 0x788e9bf3, 0x788e9c17, 0x788ea0cf, 0x788ea133, 0x788ea17b, 0x788ea1b7, 0x7893718a, 0x78aa011b, 0x78aa07d7, 0x78aa1c17, 0x78aa202b, 0x78ac6b83, 0x78ac73cf, 0x78ac7427, 0x78ac802b, 0x78ac880f, 0x78ae8ad7, 0x78b05efb, 0x78b0b9cb, 0x78b0bddf, 0x78b0c08f, 0x78b2ad13, 0x78b31057, 0x78b34bab, 0x78ba732f, 0x78ba7633, 0x78ba7afb, 0x78ba882b, 0x78ba9107
MSG by name: ABSENT, BADALLOC, BADEOF, BADNULL, BADPAREN, BADPARM, BADQUOTE, BADSNTX, COMMA, EMPTY, ENDOFCMD, FILEEROR, FILEMISS, FILEOPEN, FILERCRS, GENERROR, KEYAMBG, KEYCHR, KEYDUP, KEYLEN, KEYUND, NEGATED, NEWSNTX, NOCTL, OLDQUAL, PARMENDP, PARMEXCO, PARMEXCT, PARMMISS, PARMOPT, PARMTYP, PARMXTRA, PRESENT, QUALAMBG, QUALCHR, QUALDUP, QUALLEN, QUALMISS, QUALNEGT, QUALNOVL, QUALOPT, QUALTYP, QUALUND, QUALVALU, SUCCESS, TOKEMPTY, TOKNULL, VALEND, VALLIST, VALNTFLT, VALNTINT, VALNTTIM, VERBAMBG, VERBCHR, VERBDUP, VERBLEN, VERBUND
Author: Anthony P Waite
Manager: Anthony P Waite