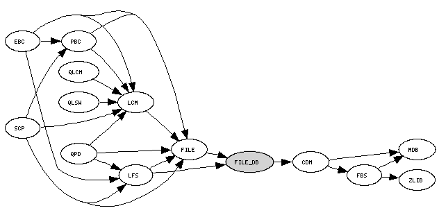
GLAST/LAT > DAQ and FSW > FSW > "use" tree

FILE_DB Package Overview


Purpose

The FILE_DB package (in maintenance) contains routines that are specific to the FILE/LFS package configuration.

FILE_DB "use" summary (help)

Constituents

file_data D ?

Other Links

Packet(s):
Project: CDM (Configuration)
Task(s):
Used by: LFS, FILE
Uses: CDM, CMX, VXW
Doxygen: V0-0-0, V0-0-2, V0-0-3, dev, prod
LTX:
MSG by code:
MSG by name:
Author: D.L.Wood
Manager: D.L.Wood