GLAST/LAT > DAQ and FSW > FSW > "use" tree

MON_DB Package Overview


Purpose

The MON_DB package (in maintenance) contains routines that are specific to Configuration database for the MON package.

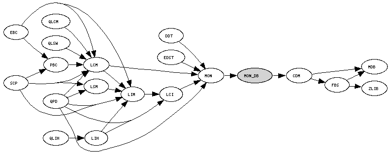
MON_DB "use" summary (help)

Constituents

mon_data D ?

Other Links

Packet(s):
Project: CDM (Configuration)
Task(s):
Used by: MON
Uses: CDM, CMX, VXW
Doxygen: V0-0-0, dev, prod
LTX:
MSG by code:
MSG by name:
Author: Donald May
Manager: Donald May