GLAST/LAT > DAQ and FSW > FSW > "use" tree

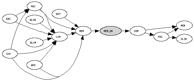
MEM_DB Package Overview


Purpose

The MEM_DB package (in maintenance) contains routines that are specific to Configuration database for the MEM package.

MEM_DB "use" summary (help)

Constituents

mem_data D ?

Other Links

Packet(s):
Project: CDM (Configuration)
Task(s):
Used by: MEM
Uses: CDM, CMX, ITC, VXW
Doxygen: V0-0-0, dev, prod
LTX:
MSG by code:
MSG by name:
Author: Donald May
Manager: Donald May