Purpose
The QSE package (in maintenance) contains routines that are specific to the LAT Physics Acquisition.
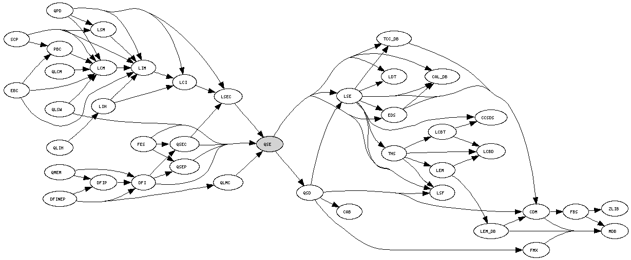
QSE "use" summary
(help)
Constituents
| qse |
D |
? |
qse_print |
D |
? |
qse_repacktest |
D |
? |
qsedgm |
D |
? |
qseprint |
D |
? |
Other Links
| Packet(s): |
|
| Project: |
QSD (Unpack Datagrams)
|
| Task(s): |
|
| Used by: |
LSEC,
FES,
DFI,
QLMC,
QLSW,
QSEC,
QSEP
|
| Uses: |
CAL_DB,
CMX,
EDS,
LDT,
LSE,
LSF,
PBI,
PBS,
QSD,
TCC_DB
|
| Doxygen: |
V1-4-0,
V1-5-0,
V1-5-1,
V1-5-2,
V1-5-3,
V1-5-4,
V1-6-1,
V1-6-2,
V1-6-3,
V1-6-4,
V1-7-0,
V1-7-1,
V1-8-0,
V2-0-1,
V2-1-0,
V2-2-0,
V2-2-1,
dev,
prod
|
| LTX: |
|
| MSG by code: |
|
| MSG by name: |
|
| Author: |
J J Russell
|
| Manager: |
J J Russell
|
|