Purpose
The QSEC package (in maintenance) contains routines that are specific to the Query Science Events (Calibration) - Decode LSEC packets.
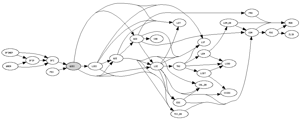
QSEC "use" summary
(help)
Constituents
| qsec |
D |
? |
qsec_extract |
D |
? |
qsec_print |
D |
? |
qsec_test |
D |
? |
qsec_wb |
D |
? |
Other Links
| Packet(s): |
|
| Project: |
QSD (Unpack Datagrams)
|
| Task(s): |
|
| Used by: |
FES,
DFI
|
| Uses: |
CMX,
EDS,
LDT,
LSE,
LSEC,
LSF,
PBI,
PBS,
QSD,
QSE
|
| Doxygen: |
V0-0-1,
V0-0-2,
V0-0-3,
V1-0-0,
V1-0-1,
V1-0-2,
V1-0-3,
V1-0-4,
V1-0-5,
V1-0-6,
V1-1-0,
V1-2-1,
V2-0-0,
V3-0-0,
V3-0-1,
V3-0-2,
V3-0-3,
V3-1-0,
V3-1-1,
dev,
prod
|
| LTX: |
|
| MSG by code: |
0x4900765e,
0x49024beb,
0x490333a8,
0x4927dad7
|
| MSG by name: |
DCMMEM,
MEMERROR,
REPORT,
SUCCESS
|
| Author: |
<jswain_a_slac.stanford.edu>
|
| Manager: |
<russell_a_slac.stanford.edu>
|
|