GLAST/LAT > DAQ and FSW > FSW > "use" tree

LPA_DB Package Overview


Purpose

The LPA_DB package (in maintenance) contains routines that are specific to the LAT Physics Acquistion Configuration.

LPA_DB "use" summary (help)

Constituents

lpa_db_grb_epu D ?
lpa_db_grb_siu D ?
lpa_db_master D ?

Other Links

Packet(s):
Project: CDM (Configuration)
Task(s):
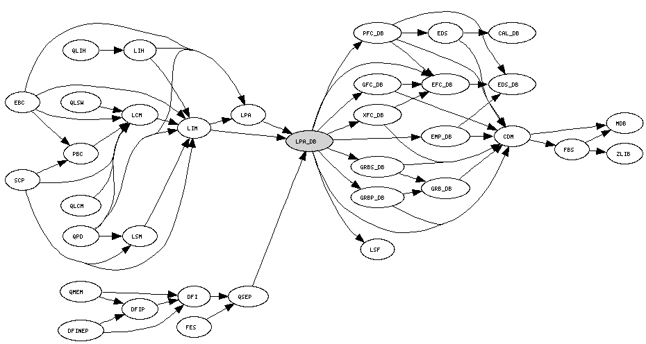
Used by: LIM, LPA, QSEP
Uses: CDM, CMX, EFC_DB, EMP_DB, GFC_DB, GRBP_DB, GRBS_DB, LSF, PFC_DB, VXW, XFC_DB
Doxygen: V0-0-0, V0-0-1, V0-1-0, V1-0-0, V1-0-1, V1-0-2, V2-0-0, V2-1-0, V2-2-0, V2-3-0, V3-0-0, V3-0-1, V3-0-2, V4-0-0, V4-1-0, V5-0-0, V5-0-1, V5-1-0, V5-1-1, dev, prod
LTX:
MSG by code:
MSG by name:
Author: S.Maldonado
Manager: S.Maldonado