GLAST/LAT > DAQ and FSW > FSW > "use" tree

GRBP_DB Package Overview


Purpose

The GRBP_DB package (in maintenance) contains routines that are specific to GRBP Configuration Database.

GRBP_DB "use" summary (help)

Constituents

grbp_db_epu D ?
grbp_db_print D ?
grbp_db_siu D ?
grbp_db_siu_diag D ?
grbp_db_siu_ditl D ?
grbp_db_siu_gbm D ?
grbp_db_siu_passthru D ?
grbp_dbprint D ?

Other Links

Packet(s):
Project: CDM (Configuration)
Task(s):
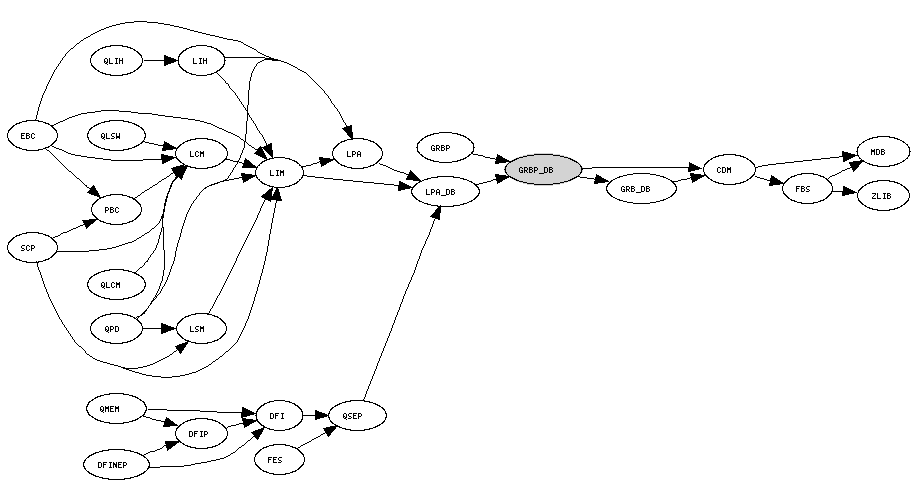
Used by: LPA_DB, GRBP
Uses: CDM, CMX, GRB_DB
Doxygen: V0-0-1, V0-1-0, V0-2-0, V0-3-0, V0-3-1, V0-4-0, V0-4-1, V0-4-2, dev, prod
LTX:
MSG by code:
MSG by name:
Author: J J Russell
Manager: J J Russell