GLAST/LAT > DAQ and FSW > FSW > "use" tree

GFC_DB Package Overview


Purpose

The GFC_DB package (in maintenance) contains routines that are specific to the Gamma Filter Code configuration

GFC_DB "use" summary (help)

Constituents

gamma_calib D ?
gamma_calib_a D ?
gamma_calib_a_leak D ?
gamma_calib_leak D ?
gamma_eff D ?
gamma_eff_taper D ?
gamma_lowe_veto D ?
gamma_master D ?
gamma_normal D ?
gamma_normal_leak D ?

Other Links

Packet(s):
Project: CDM (Configuration)
Task(s):
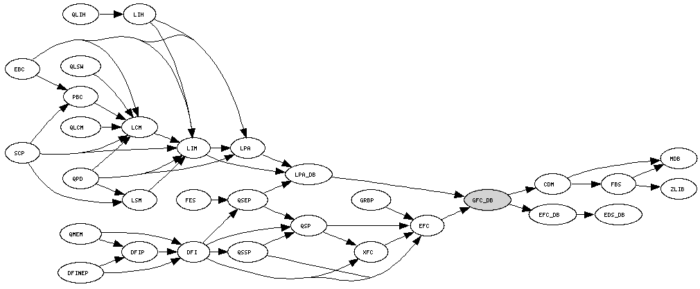
Used by: LPA_DB, EFC
Uses: CDM, CMX, EFC_DB, VXW
Doxygen: V0-0-0, V1-0-0, V1-1-0, V1-1-1, V2-0-0, V2-0-1, V2-1-0, V2-2-0, V2-3-0, V2-3-1, V2-3-2, V3-0-0, dev, prod
LTX:
MSG by code:
MSG by name:
Author: J J Russell
Manager: J J Russell