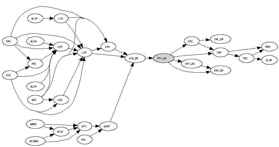
GLAST/LAT > DAQ and FSW > FSW > "use" tree

PFC_DB Package Overview


Purpose

The PFC_DB package (in maintenance) contains routines that are specific to Configuration database for the PFC package.

PFC_DB "use" summary (help)

Constituents

pfc D ?
pfc_data D ?

Other Links

Packet(s):
Project: CDM (Configuration)
Task(s):
Used by: LPA_DB
Uses: CDM, CMX, EDS, EDS_DB, EFC_DB, VXW
Doxygen: V0-0-0, V1-0-0, V1-0-1, V2-0-0, V2-0-1, dev, prod
LTX:
MSG by code:
MSG by name:
Author: S.Maldonado
Manager: S.Maldonado