GLAST/LAT > DAQ and FSW > FSW > "use" tree

EMP Package Overview


Purpose

The EMP package (in maintenance) contains routines that are specific to the Event Monitoring Package.

EMP "use" summary (help)

Constituents

asc D ?
asc_write D ?
ascprint D ?

Other Links

Packet(s): ASC stats from ACD/GEM processed on EPU0 (tlm_pkt ASCEPU0),
ASC stats from ACD/GEM processed on EPU1 (tlm_pkt ASCEPU1),
ASC stats from ACD/GEM processed on EPU2 (tlm_pkt ASCEPU2),
ASC stats from ACD/GEM processed on EPU3 (tlm_pkt ASCEPU3),
ASC stats from ACD/GEM processed on SIU (tlm_pkt ASCSIU)
Project: PHY (Physics)
Task(s):
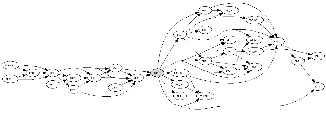
Used by: EFC, XFC
Uses: CMX, EDS, EDS_DB, EFC_DB, EMP_DB, IMM, ITC, LCBD, LCBT, LSE, LSF, PBI, PBS, THS, VXW, ZLIB
Doxygen: V0-0-5, V1-0-0, V1-0-1, V1-0-2, V1-1-0, V1-2-0, V1-3-0, V1-3-1, V1-3-2, V1-3-3, V1-3-4, V1-3-5, dev, prod
LTX:
MSG by code: 0x528058eb, 0x5281badf, 0x5281d8ab, 0x528333a8, 0x5284f8cf, 0x52943873, 0x5294e7ff, 0x5295e2d5, 0x52a76ded, 0x52a7d99b, 0x52a8459b, 0x52ae8ad7
MSG by name: ALOCFAIL, DBPTRBAD, DBUSEDEF, DBVERBAD, GENERROR, NOACBUFF, NOFORKDB, NOGEM, NOTINIT, RNGCRTE, RNGSTRT, SUCCESS
Author: J J Russell
Manager: J J Russell