GLAST/LAT > DAQ and FSW > FSW > "use" tree

LCS_DB Package Overview


Purpose

The LCS_DB package (in maintenance) contains routines that are specific to Configuration database for the LCS package.

LCS_DB "use" summary (help)

Constituents

lcs_epu D ?
lcs_siu D ?

Other Links

Packet(s):
Project: CDM (Configuration)
Task(s):
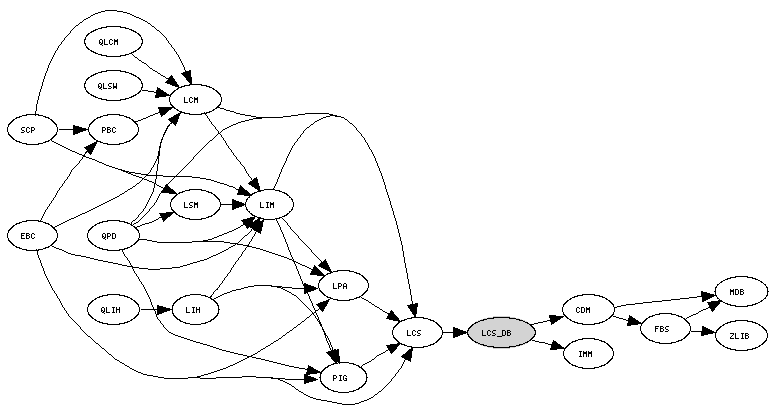
Used by: LCS
Uses: CDM, CMX, IMM, ITC, VXW
Doxygen: V0-0-0, dev, prod
LTX:
MSG by code:
MSG by name:
Author: Anthony P Waite
Manager: Anthony P Waite