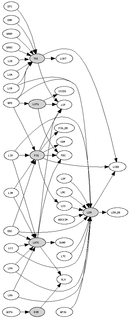
GLAST/LAT > DAQ and FSW > FSW > "use" tree

ICS Project Overview


Purpose

The ICS (Instrument Configuration Services) project is a collection of packages supporting instrument configuration.

Project-specific "use" summary (help)

Packages

LATC LAT Configuration
LCFG LAT Configuration software
LEM LATp Cell Packing/unpacking
PIG Power-on/Initialize GASU
RIM Configuration softare
THS Time Hack Service