GLAST/LAT > DAQ and FSW > FSW > "use" tree

GRB Package Overview


Purpose

The GRB package (in maintenance) contains routines that are specific to GRB Analysis Code.

GRB "use" summary (help)

Constituents

grb_doc D ?

Other Links

Packet(s):
Project: PHY (Physics)
Task(s):
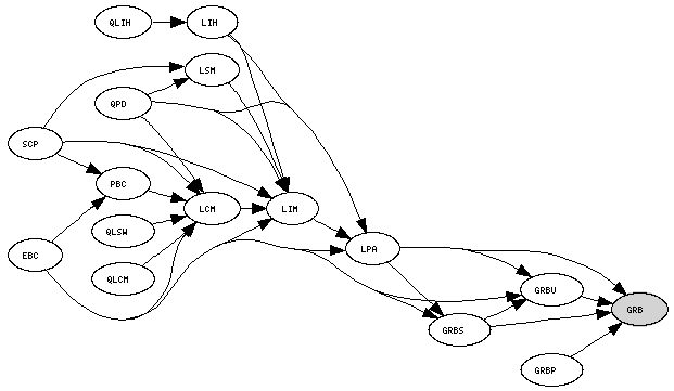
Used by: LPA, GRBP, GRBS, GRBU
Uses: CMX, PBI, PBS, VXW
Doxygen: V0-0-0, V0-0-1, V0-0-2, V0-1-0, V1-0-0, V1-1-0, V1-2-0, V1-3-0, dev, prod
LTX:
MSG by code:
MSG by name:
Author: S.Maldonado
Manager: S.Maldonado