GLAST/LAT > DAQ and FSW > FSW > "use" tree > MSG

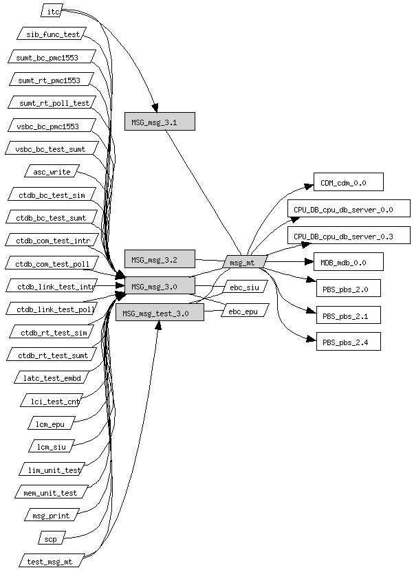
msg_mt (mv2304) Constituent


Description: ?
File Type: shr
Package: MSG (systematic error-code generator)
Project: SVC (Services)
Relationships: Constituent, Interface
Tags: i845e, mcp750, mv2304, rad750, sun-gcc

Relationships (help)

Doxygen (help)

 

Interfaces

Files

    MSG_configure.c Start MSG based on configuration files.
    MSG_control.c Routines to handle all control aspects of MSG system control.
    MSG_health.h Preprocessor shard to enforce clean living.
    MSG_msgs.c Constructor/destructor routines for message facility MSG (ID: 254, 0xfe).
    MSG_output.c Routines to output processors and output processing.
    MSG_printAttach.c Attach the MSG print plug-in using information in a CDM database.
    MSG_printProc.c A message output processor ... a simple printer.
    MSG_prvdefs.h Private definitions for the MSG facility.
    MSG_prvdefs_mt.h Private definitions for the MSG facility (multi-threaded only).
    MSG_prvdefs_st.h Private definitions for the MSG facility (single-threaded only).
    MSG_report.c Core run time routines for the MSG facility.
    MSG_report_mt.c Multi-threaded specific implementations of utility routines.
    MSG_report_st.c Single-threaded specific implementations of utility routines.
    ../ptd/MSG_test.c Runs a collection of tests of the message system.
    ../ptd/MSG_testBuffer.c Various tests of buffering.
    ../ptd/MSG_testFormat.c Various test printing utilities.
    ../ptd/MSG_testNoTask.c Runs tests of the MSG from a non TASK started environment.
    ../ptd/MSG_testOptions.c Various tests of option handling.
    ../ptd/MSG_testShotgun.c Shotgun the MSG system.
    ../ptd/MSG_testState.c Runs tests of the MSG state machine.
    ../ptd/MSG_testThread.c Runs a check on the threading model under test.
    ../ptd/MSG_testUtility.c Various test printing utilities.
    ../ptd/MSG_tstdefs.h Definitions for test code entry points, etc.
    ../ptd/MTS_msgs.c Constructor/destructor routines for message facility MTS (ID: 244, 0xf4).