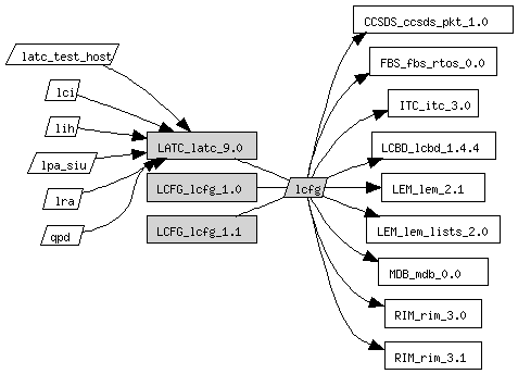
GLAST/LAT > DAQ and FSW > FSW > "use" tree > LCFG

lcfg (sun-gcc) Constituent


Description: ?
File Type: shr
Package: LCFG (LAT Configuration software)
Project: ICS (Instrument Configuration Services)
Relationships: Constituent, Interface
Tags: i845e, mcp750, mv2304, rad750, sun-gcc

Relationships (help)

Doxygen (help)

 

Interfaces

Files

    LCFG_consume.c ?
    LCFG_fi.c ?
    LCFG_latc.c ?
    LCFG_latp.c ?
    LCFG_lcfg.c ?
    LCFG_lem.c ?
    LCFG_msgs.c Constructor/destructor routines for message facility LCFG (ID: 69, 0x45).
    LCFG_p.h ?
    LCFG_record.c ?