GLAST/LAT > DAQ and FSW > FSW > "use" tree > EFC

gfc (sun-gcc) Constituent


Description: ?
File Type: shr
Package: EFC (Event Filter Code)
Project: PHY (Physics)
Relationships: Constituent, Interface
Tags: i845e, mcp750, mv2304, rad750, sun-gcc

Relationships (help)

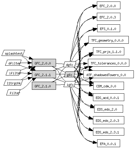
Doxygen (help)

 

Interfaces

Files

    AFC_splash.c Evaluates the splash veto.
    AFC_splash.h Interface to the ACD splash veto evaluation.
    AFC_splashMap1x1.c Builds an AFC Splash Map which considers a tile to be a far.
    AFC_splashMapBld.h Macros to help build a Splash Veto Map.
    AFC_splashMapDef.h Defines a Splash Veto Map data structure.
    ATF_filter.h Defines the interface to implement the Acd/Tkr Fast filter.
    ATF_shadowedTowers.c Determines which TEM towers are shadowed by which ACD tiles.
    ATF_shadowedTowers2x2.c Initializes the data structure which translates a list of.
    ATF_shadowedTowersDef.h Defines the data structure needed to translate a list of.
    CFC_ratio.h Checks if the ratio of two numbers is between the specified.
    EDM.c Event Diagnostic Message services, implementation.
    EFA.c Implementation of the event analysis handling facility.
    EFA_asynch.c Implements the asynchronous Event Filter Analysis routines.
    EFA_asynch.h The Event Filter Analysis asynchronous private interface.
    EFA_p.h Facility private Event Filter Anaylsis definitions.
    EFA_synch.c Implements the synchronous Event Filter Analysis routines.
    EFA_synch.h The Event Filter Analysis synchronous private interface.
    EFC.c Implementation of a wrapper for a generic filter.
    EFC_display.c Crude Ascii display of ACD and TKR data.
    EFC_edsFw.c Event Filter Code utilities to interface to the EDS framework.
    EFC_samplerDef.h Defines the sampling structure.
    EFC_samplerPrint.c Implementation of the EFC sampler print routines.
    EFC_std.c Sizes and constructs a standard EFC configuration.
    EFC_time.c Emulation routines for the WCT time and THS routines.
    EFR_key.c Indirect file reference key utilities.
    EFS.c Event Filter Statistics, Generic.
    EFS_noop.c Dummy version of the standard statistics gathering.
    EHP.c Event Handler Proxy, creates a proxy task to handle event related.
    GFC.c Gamma Filter Code.
    GFC_V0_check.c Checks that the definitions of the status bits in the.
    GFC_V1_check.c Checks that the definitions of the status bits in the.
    GFC_V2_check.c Checks that the definitions of the status bits in the.
    GFC_V3_check.c Checks that the definitions of the status bits in the.
    GFC_cfgPrint.c Prints the contents of the user parameter and/or sampling.
    GFC_dbConfigure.c Uses an EDS_DB_schema to configure the Minimum Ionizing Particle.
    GFC_def.h Wraps the entire filter context into one structure, suitable.
    GFC_resultDef.h Defines the data structure for summarizing the event-by-event.
    GFC_resultsPrint.c Provides routines to output the event-by-event gamma results.
    GFC_stats.c Provides routines to clear and accumulate and the summary.
    GFC_statsDef.h Defines the statistics structure that summarizes the.
    GFC_statsPrint.c Provides routines to output the summary statistics of the.
    TFC_DB_tolerancesDat.h Contains the data to use for the energy dependent tolerances.
    TFC_acd.c Routines to project XY projections to the ACD faces.
    TFC_acd.h Interface to TKR->ACD projection and matching routines.
    TFC_geometry.c Compiles the data base form of the geometry into something.
    TFC_geometryDef.h Defines the tower geometry used in track finding.
    TFC_geometryPrint.c Routines to print the geometry of the LAT. These are primarily.
    TFC_prjFind.c Finds projections in the TKR.
    TFC_prjPrint.c Defines the implementation for the projection printing routines.
    TFC_skirt.c Routines to project XY projections to the skirt region.
    TFC_skirt.h Interface to TKR skirt projection routines.
    TFC_tolerances.c Provides services to construct and maintain the projection.
    TFC_tolerancesCfg.h An instance of the data used to configure a tolerance model.
    TFC_tolerancesDef.h Controls the tolerances used in the projection finding.
    TFC_trigger.h Defines the contents of the 32 bit word returned by the.
    TFC_triggerFill.c The implementation of the TFC_triggerFill routine.
    TFC_triggerFill.h Trigger filling routines, interface.
    TFC_triggerForm.h Defines the interface and inline routines needed to form a.
    TFC_triggerSortedForm.h Defines the interface needed to form a tracking trigger from.
    dprintf.h Debugging print out.
    filter.c Driver program to test filtering code.
    filter_rto.c Utility routines to parse the command line parameters and.
    filter_rto.h Utility routines to parse the command line parameters and.
    filter_sdi.c Services to write a file containing the contents of the SDI.
    filter_sdi.h Creates and writes to a SDI like stream.
    geoprint.c Prints the geometry used by the filter program.
    l1trgchk.c Program to compare the L1 trigger hardware bits with the.
    ../ptd/GAMMA_master.c CDM database file for package EFC, constituent gamma_master.
    ../ptd/GAMMA_master.h Master configuration file for the GAMMA filter.
    ../ptd/GAMMA_normal.c CDM database file for package EFC, constituent gamma_normal.
    ../ptd/GAMMA_normal.h Defines a set configuration constants for the Gamma Event Filter.
    ../ptd/displaytest.c Program to test the EFC_displayAcdTkr routine.
    ../ptd/edmtest.c Program to test the Event Diagnostic Message facility.
    ../ptd/splashtest.c Program to test the ACD splash.
    ../ptd/tkrremaptest.c Program to test the remapping of the TKR layer bits from the.
    ../ptd/tkrtrgformtest.c Program to test the forming of a trigger mask from the layer.
    ../ptd/tolerances.c Prints the energy and layer dependent tolerances.