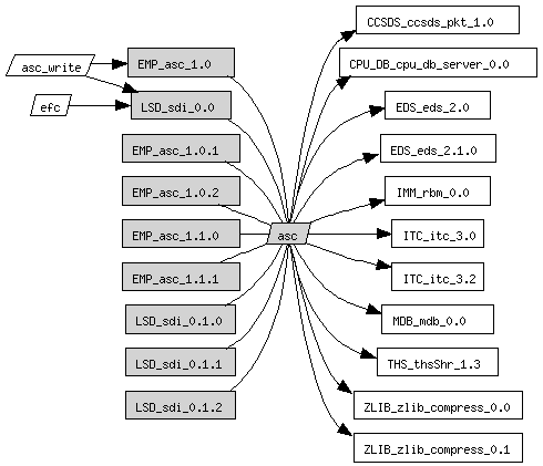
GLAST/LAT > DAQ and FSW > FSW > "use" tree > EMP

asc (mv2304) Constituent


Description: ?
File Type: shr
Package: EMP (Event Monitoring Package)
Project: PHY (Physics)
Relationships: Constituent, Interface
Tags: i845e, mcp750, mv2304, rad750, sun-gcc

Relationships (help)

Doxygen (help)

 

Interfaces

Files

    ASC.c ACD Software Rate Counters, implementation file.
    ASC_dgmPrint.c Dump routine for the ASC LSF datagram.
    ASC_eds.c Setup the ASC histogram within the EDS framework.
    ASC_print.c Development/debug routine to print the ACD counter statistics.
    EMP_cmd_stubs.c Routines associated with CCSDS commands to subsystem EMP.
    EMP_cmddecl.c ITC command dispatch structures to subsystem EMP.
    EMP_hdr.c Utility routines for the header common to all event-based.
    EMP_hdr.h Defines the interface to a header common to all event-based.
    EMP_msgs.c Constructor/destructor routines for message facility EMP (ID: 165, 0xa5).
    LSD_sdi.c Generic formatting of an LSD data structure (LSF datagram.
    asc_write.c Program to test ACD counting statistics accumulation and.
    dprintf.h Debugging print out.
    ebf_data.c Data harvested from the ring buffer containing GEM and AEM.