GLAST/LAT > DAQ and FSW > FSW > Index by Name within Package
DiagLimStatus (689/0x2B1) - Telemetry Packet
|
"Diagnostic LIM status/summary packet (including LPA and LCI status)" (APP/LHK) View Options: (help) Context:
Description:
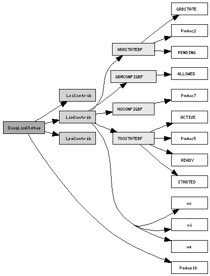
Layout: (hide detail; help)
DiagLimStatus (pkt) | Padus16 rsv (fld) | LimContrib lim (str) | | ui status (fld) | | us action (fld) | | uc opMode (fld) ... LpaState (fld) | | ui tooSecsLeft (fld) ... gbmDisableSecsLeft (fld) | | TOOSTATEBF too (bf) | | | Paduc5 pad (0-4) | | | STARTED started (5) | | | ACTIVE active (6) | | | READY ready (7) | | ARRSTATEBF arr (bf) | | | Paduc2 pad (0-1) | | | PENDING rep_req_pending (2) | | | GRBSTATE grb_state (3-5) | | | ACTIVE active (6) | | | READY ready (7) | | GBMCONFIGBF gbm (bf) | | | Paduc5 pad (0-4) | | | ALLOWED pri_int_allowed (5) ... rep_req_allowed (7) | | HVCONFIGBF hv (bf) | | | Paduc7 pad (0-6) | | | ALLOWED hv_allowed (7) | LpaContrib lpa (str) | | ui runId (fld) ... latcIgnoreFid (fld) | | uc dbId (fld) ... mode (fld) | | us spare (fld) | LciContrib lci (str) | | ui runId (fld) ... spare (fld)
typedef struct _LHK_DiagLimStatus_Tlm {
/* Telemetry header */
char hdr[14];
/* Explicit 16 bit pad in unsigned short */
unsigned short rsv;
/* LIM's contribution to the LIM status packet */
LHK_LimContrib lim;
/* LPA's contribution to the LIM status packet */
LHK_LpaContrib lpa;
/* LCI's contribution to the LIM status packet */
LHK_LciContrib lci;
} LHK_DiagLimStatus_Tlm;
Fields:
LCI's contribution to the LIM status packet
LIM's contribution to the LIM status packet
LPA's contribution to the LIM status packet
Explicit 16 bit pad in unsigned short | |||||||||||||||||||||||||||||||||||||||||||||||||||||||||||||||||||||||||||||||||||||||||||||||||||||||||||||||||||||||||||||||||||||||||||||||||||||||||||||||||||||||||||||||||||||||||||