GLAST/LAT > DAQ and FSW > FSW > Index by Name within Package

Epu1Stats (556/0x22C) - Telemetry Packet


"EPU 1 Statistics" (APP/LHK)

View Options: (help)

Context:

Description:

    Contains EPU 1 CPU temperature and loading metrics, file statistics, and memory statistics.

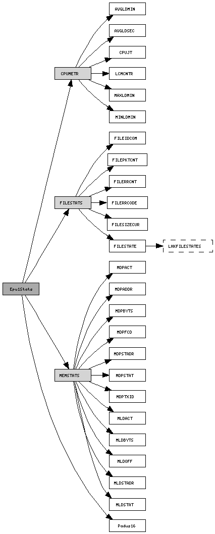
Layout:  (show detail; help)

EPU 1 Statistics (Epu1Stats)
Telemetry Packet Format
0x 0 1 2 3 4 5 6 7 8 9 10 11 12 13 14 15
000 Version=0 T=0 SH APID=0x22C
002 SF Sequence Count
004 Packet Length=109
006 Timestamp
00E Padus16 spares[0-2]
014 CPUMETR cpu
02C FILESTATS file
044 MEMSTATS mem

Fields:

      Attribute(s):  

      Brief:  "CPU Metrics"

      Instance(s):  cpu

      Structure containing metrics for a single CPU including junction temperatue and loading statistics.

      Attribute(s):  

      Brief:  "FILE Upload Statistics"

      Instance(s):  file

      Describes the FILE upload current state.

      Attribute(s):  

      Brief:  "MEM Statistics"

      Instance(s):  mem

      Contains statistics for the MEM task.

      Attribute(s):  

      Brief:  "Explicit 16 bit pad in unsigned short"

      Instance(s):  spares

      Explicit 16 bit pad in unsigned short