GLAST/LAT > DAQ and FSW > FSW > Index by Name within Package

PduEnv4 (546/0x222) - Telemetry Packet


"PDU Environmental Packet 4" (APP/LHK)

View Options: (help)

Context:

Description:

    PDU Environmental Packet 4

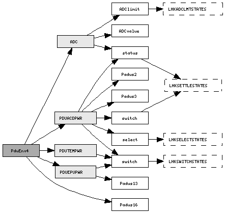
Layout:  (hide detail; help)

PDU Environmental Packet 4 (PduEnv4)
Telemetry Packet Format
0x 0 1 2 3 4 5 6 7 8 9 10 11 12 13 14 15
000 Version=0 T=0 SH APID=0x222
002 SF Sequence Count
004 Packet Length=109
006 Timestamp
00E Padus16 rsv
010 Padus16 spare0[0-1]
014 PDUTEMPWR tempwr
016 PDUEPUPWR epupwr
018 PDUACDPWR acdpwr
01A ADC temvolt[0-15]
03A ADC temtemp[0-15]
05A ADC epuvolt[0-2]
060 ADC eputemp[0-2]
066 Padus16 spare1[0-6]

    typedef struct _LHK_PduEnv4_Tlm {
    
        /* Telemetry header */
        char                 hdr[14];
    
        /* Explicit 16 bit pad in unsigned short */
        unsigned short       rsv;
    
        /* Explicit 16 bit pad in unsigned short */
        unsigned short       spare0[2];
    
        /* PDU TEM power state register */
        LHK_PDUTEMPWR        tempwr;
    
        /* PDU EPU crate power state register */
        LHK_PDUEPUPWR        epupwr;
    
        /* PDU ADC Power Management Register */
        LHK_PDUACDPWR        acdpwr;
    
        /* An ADC result */
        LHK_ADC              temvolt[16];
    
        /* An ADC result */
        LHK_ADC              temtemp[16];
    
        /* An ADC result */
        LHK_ADC              epuvolt[3];
    
        /* An ADC result */
        LHK_ADC              eputemp[3];
    
        /* Explicit 16 bit pad in unsigned short */
        unsigned short       spare1[7];
    
    } LHK_PduEnv4_Tlm;
    

Fields:

      Attribute(s):  

      Brief:  "An ADC result"

      Instance(s):  eputemp, epuvolt, temtemp, temvolt

      A compound of ADC readout and limit evaluation

      Attribute(s):  

      Brief:  "Explicit 16 bit pad in unsigned short"

      Instance(s):  rsv, spare0, spare1

      Explicit 16 bit pad in unsigned short

      Attribute(s):  

      Brief:  "PDU ADC Power Management Register"

      Instance(s):  acdpwr

      Attribute(s):  

      Brief:  "PDU EPU crate power state register"

      Instance(s):  epupwr

      Contains the state of the EPU power switches in the PDU.

      Attribute(s):  

      Brief:  "PDU TEM power state register"

      Instance(s):  tempwr

      Contains the state of the TEM power switches in the PDU.