GLAST/LAT > DAQ and FSW > FSW > Index by Name within Package

Epu2Stats (557/0x22D) - Telemetry Packet


"EPU 2 Statistics" (APP/LHK)

View Options: (help)

Context:

Description:

    Contains EPU 2 CPU temperature and loading metrics, file statistics, and memory statistics.

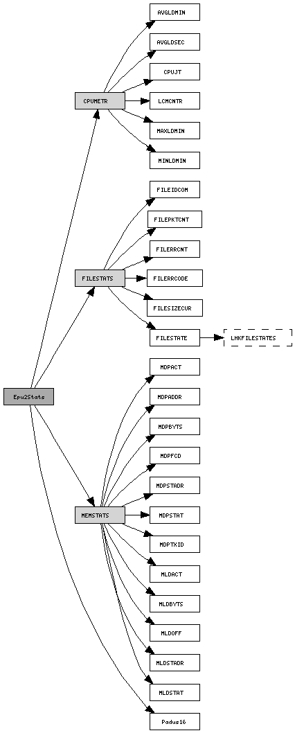
Layout:  (hide detail; help)

EPU 2 Statistics (Epu2Stats)
Telemetry Packet Format
0x 0 1 2 3 4 5 6 7 8 9 10 11 12 13 14 15
000 Version=0 T=0 SH APID=0x22D
002 SF Sequence Count
004 Packet Length=109
006 Timestamp
00E Padus16 spares[0-2]
014 CPUMETR cpu
02C FILESTATS file
044 MEMSTATS mem

    typedef struct _LHK_Epu2Stats_Tlm {
    
        /* Telemetry header */
        char                 hdr[14];
    
        /* Explicit 16 bit pad in unsigned short */
        unsigned short       spares[3];
    
        /* CPU Metrics */
        LHK_CPUMETR          cpu;
    
        /* FILE Upload Statistics */
        LHK_FILESTATS        file;
    
        /* MEM Statistics */
        LHK_MEMSTATS         mem;
    
    } LHK_Epu2Stats_Tlm;
    

Fields:

      Attribute(s):  

      Brief:  "CPU Metrics"

      Instance(s):  cpu

      Structure containing metrics for a single CPU including junction temperatue and loading statistics.

      Attribute(s):  

      Brief:  "FILE Upload Statistics"

      Instance(s):  file

      Describes the FILE upload current state.

      Attribute(s):  

      Brief:  "MEM Statistics"

      Instance(s):  mem

      Contains statistics for the MEM task.

      Attribute(s):  

      Brief:  "Explicit 16 bit pad in unsigned short"

      Instance(s):  spares

      Explicit 16 bit pad in unsigned short