GLAST/LAT > DAQ and FSW > FSW > Doxygen Index > EFC / V4-3-0
Constituent: defc     Tag: mcp750
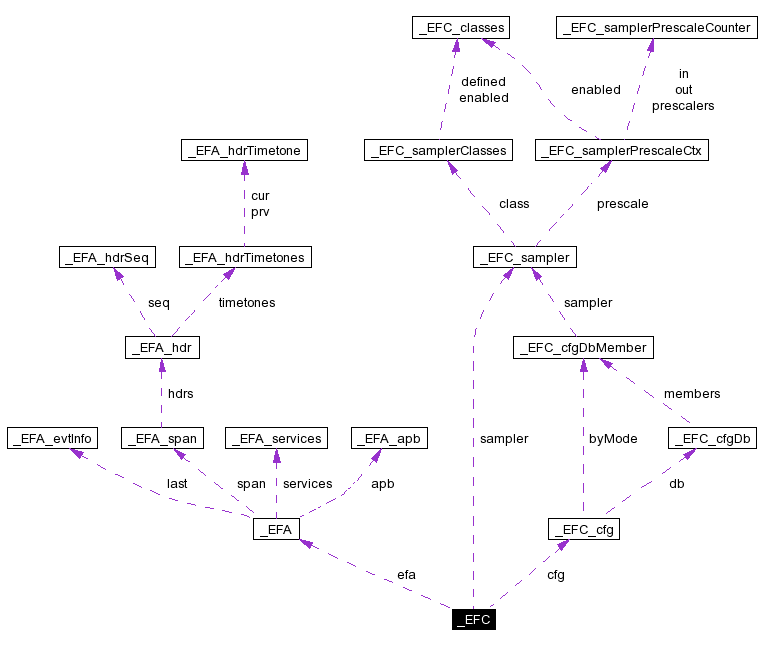
Collaboration diagram for _EFC:

Data Fields | |
| unsigned int | id |
| unsigned int | key |
| int | mode |
| unsigned int | ievt |
| EFC_servicesFilter | filterRtn |
| void * | filterPrm |
| EFC_servicesCfgSet | cfgSetRtn |
| EFC_servicesReport | reportRtn |
| EFC_sampler * | sampler |
| EFA | efa |
| EFC_cfg | cfg |
| unsigned int | active |
| unsigned int | disabled_passes |
| unsigned int | needs_normal |
| unsigned int | needs_leaked |
| unsigned int | objects |
| unsigned int | needs |
| unsigned int | rsdSize |
|
|
The active veto and pass bits This value is stored so that for multipacket events, the same value is used consistently |
|
|
The configuration database |
|
|
The configuration set routine |
|
|
The list of pass bits that are disabled |
|
|
The event filter analysis handle |
|
|
The filter context parameter |
|
|
The filter routine |
|
|
Unique identifier for this handler |
|
|
The sequential event count |
|
|
EFR/LFR master file key |
|
|
The current mode |
|
|
List of EDS_fw needs |
|
|
Posting needs for leaked events |
|
|
Posting needs for normal accepts |
|
|
List of EDS_fw objects |
|
|
Configuration report routine |
|
|
Requested number of bytes to commit to the result summary data, currently this must be an even number of 32-bit words and will be limited by the code to be no more than the actual size of result summary data |
|
|
The sampler configuration |
1.4.4