GLAST/LAT > DAQ and FSW > FSW

Event Assembly


Description

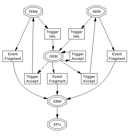
By performing Event Assembly, the LAT electronics substantially reduces the real-time demands on the FSW. Event Assembly contains two phases, the second of which is optional:

  • Trigger Information

    The Tower Electronics Modules (TEMs) and Anti-Coincidence Detector (ACD) Electronics Module (AEM) pass Trigger Information to the Global-Trigger Electronics Module (GEM).

  • Trigger Accept

    Depending on its analysis of the Trigger Information, the GEM may send Trigger Accept signals to the AEM, TEMs, and itself. These devices then send Event Fragments to the Event Builder Module, which assembles an Event and sends it to an Event Processing Unit (EPU).

See also: annotated data flow animation