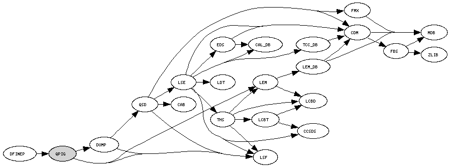
GLAST/LAT > DAQ and FSW > FSW > "use" tree

QPIG Package Overview


Purpose

The QPIG package (in maintenance) contains routines that are specific to the Power on and the Initialisation of the GASU utility.

QPIG "use" summary (help)

Constituents

qpig D ?
qpig_print D ?

Other Links

Packet(s):
Project: QSD (Unpack Datagrams)
Task(s):
Used by: DFINEP
Uses: CMX, DUMP, LEM, LSF, PBI
Doxygen: V0-0-0, V0-0-1, V1-0-0, V1-0-1, V1-0-2, V1-0-3, V1-0-4, V1-0-5, V2-0-0, V2-0-1, dev, prod
LTX:
MSG by code:
MSG by name:
Author: ?
Manager: ?