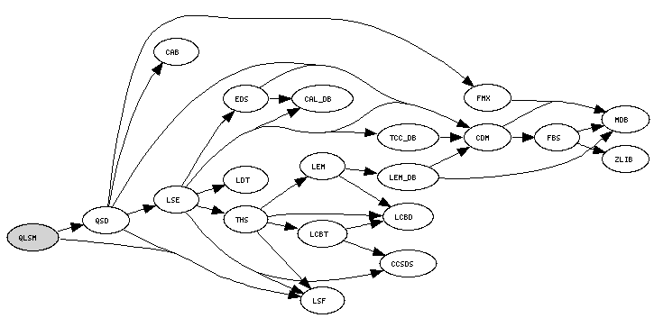
GLAST/LAT > DAQ and FSW > FSW > "use" tree

QLSM Package Overview


Purpose

The QLSM package (in maintenance) contains routines that are specific to the Science Data structures for LSM.

QLSM "use" summary (help)

Constituents

qlsm D ?
qlsm_dump D ?
qlsm_print D ?
qlsmcheck D ?
qlsmprint D ?

Other Links

Packet(s):
Project: QSD (Unpack Datagrams)
Task(s):
Used by:
Uses: CMX, LSF, PBI, PBS, QSD, VXW
Doxygen: V0-0-0, V1-0-0, V1-0-1, V1-0-2, V2-0-0, dev, prod
LTX:
MSG by code:
MSG by name:
Author: Ed Bacho
Manager: JJ Russell