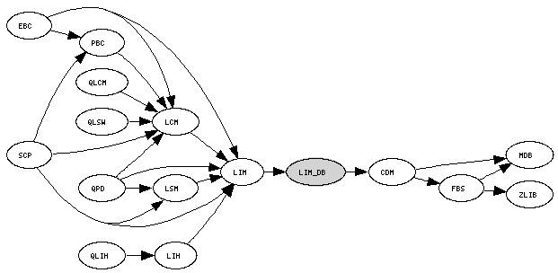
GLAST/LAT > DAQ and FSW > FSW > "use" tree

LIM_DB Package Overview


Purpose

The LIM_DB package (in maintenance) contains routines that are specific to Configuration database for the LIM package.

LIM_DB "use" summary (help)

Constituents

lim_data D ?

Other Links

Packet(s):
Project: CDM (Configuration)
Task(s):
Used by: LIM
Uses: CDM, CMX, ITC, VXW
Doxygen: V0-0-0, V0-0-1, V0-1-0, V0-2-0, V0-3-0, V0-4-0, V0-5-0, dev, prod
LTX:
MSG by code:
MSG by name:
Author: Donald May
Manager: Donald May