GLAST/LAT > DAQ and FSW > FSW > "use" tree

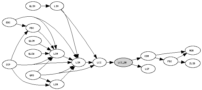
LCI_DB Package Overview


Purpose

The LCI_DB package (in maintenance) contains routines that are specific to Configuration database for the LCI package.

LCI_DB "use" summary (help)

Constituents

lci_data D ?

Other Links

Packet(s):
Project: CDM (Configuration)
Task(s):
Used by: LCI
Uses: CDM, CMX, LSF, VXW
Doxygen: V0-0-0, V1-0-0, V1-0-1, V1-0-2, V1-0-3, dev, prod
LTX:
MSG by code:
MSG by name:
Author: James E Swain
Manager: J J Russell