GLAST/LAT > DAQ and FSW > FSW > "use" tree

IPBS Package Overview


Purpose

The PBS package contains Intel based Processor Basic Service routines.

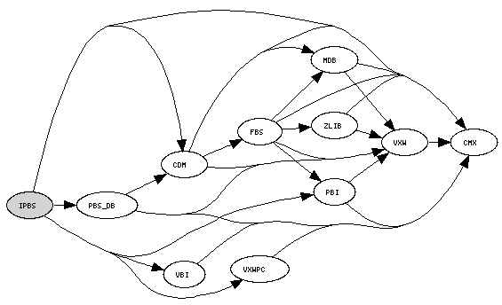
IPBS "use" summary (help)

Incoming nodes omitted: IPBS is used by most packages.

Constituents

pbs D ?
test_ffs D ?
test_fork D ?
test_fpa D ?
test_lsu D ?
test_mba D ?
test_parity D ?
test_ques D ?
test_rng D ?
test_spin D ?
test_task D ?
test_tov D ?
test_wut D ?

Other Links

Packet(s):
Project: FES (Front-end Simulators)
Task(s):
Used by: EMSG
Uses: CDM, CMX, PBI, PBS_DB, VBI, VXWPC
Doxygen: V0-0-1, dev, prod
LTX:
MSG by code:
MSG by name:
Author: J J Russell
Manager: J J Russell