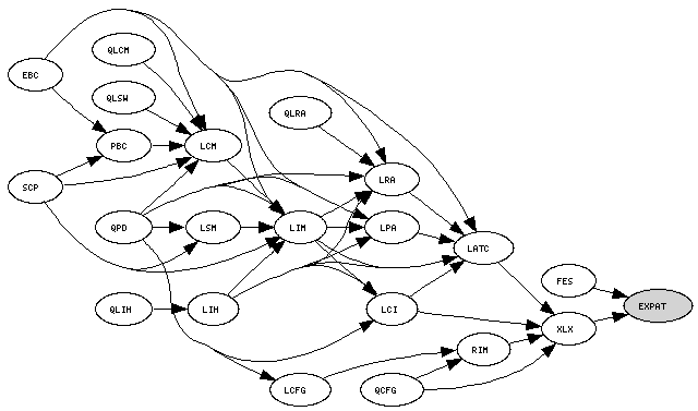
GLAST/LAT > DAQ and FSW > FSW > "use" tree

EXPAT Package Overview


Purpose

The EXPAT package (in maintenance) contains routines that are specific to EXPAT (an XML parser). It supports the following functions:

EXPAT "use" summary (help)

Constituents

expat D ?

Other Links

Packet(s):
Project: SYS (Systemish)
Task(s):
Used by: FES, XLX
Uses: CMX, VXWPC
Doxygen: V1-0-0, dev, prod
LTX:
MSG by code:
MSG by name:
Author: James E Swain
Manager: James E Swain