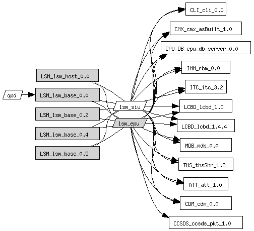
GLAST/LAT > DAQ and FSW > FSW > "use" tree > LSM

lsm_epu (sun-gcc) Constituent


Description: ?
File Type: shr
Package: LSM (LAT Spacecraft Messages)
Project: APP (Applications)
Relationships: Constituent, Interface
Tags: i845e, mcp750, mv2304, rad750, sun-gcc

Relationships (help)

Doxygen (help)

 

Interfaces

Files

    LSM_cmddecl.c ITC command dispatch structures to subsystem LSM.
    LSM_command.c LSM command functions.
    LSM_control.c LSM control functions.
    LSM_dump.c Utilities to dump LSM packets.
    LSM_msgs.c Constructor/destructor routines for message facility LSM (ID: 245, 0xf5).
    LSM_prvdefs.h Private definitions for the LSM package.
    LSM_scpside.c Packet send routines for LSM commands.
    LSM_ssrdefs.h Private definitions for the LSM SSR package, the QLSM package will peek at these.